WARNING:
JavaScript is turned OFF. None of the links on this concept map will
work until it is reactivated.
If you need help turning JavaScript On, click here.
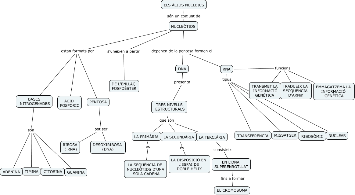
Aquest mapa conceptual conté informació relacionada amb: ELS ÀCIDS NUCLEICS, NUCLEÒTIDS estan formats per PENTOSA, RNA funcions EMMAGATZEMA LA INFORMACIÓ GENÈTICA, EN L'DNA SUPERENROTLLAT fins a formar EL CROMOSOMA, RNA tipus RIBOSÒMIC, NUCLEÒTIDS s'uneixen a partir DE L'ENLLAÇ FOSFOÈSTER, DNA presenta TRES NIVELLS ESTRUCTURALS, BASES NITROGENADES són ADENINA, RNA funcions TRANSMET LA INFORMACIÓ GENÈTICA, NUCLEÒTIDS depenen de la pentosa formen el DNA, NUCLEÒTIDS depenen de la pentosa formen el RNA, LA SECUNDÀRIA és LA DISPOSICIÓ EN L'ESPAI DE DOBLE HÈLIX, RNA tipus MISSATGER, RNA tipus NUCLEAR, TRES NIVELLS ESTRUCTURALS que són LA TERCIÀRIA, TRES NIVELLS ESTRUCTURALS que són LA SECUNDÀRIA, NUCLEÒTIDS estan formats per BASES NITROGENADES, BASES NITROGENADES són TIMINA, LA PRIMÀRIA és LA SEQÜÈNCIA DE NUCLEÒTIDS D'UNA SOLA CADENA, NUCLEÒTIDS estan formats per ÀCID FOSFÒRIC, TRES NIVELLS ESTRUCTURALS que són LA PRIMÀRIA