WARNING:
JavaScript is turned OFF. None of the links on this concept map will
work until it is reactivated.
If you need help turning JavaScript On, click here.
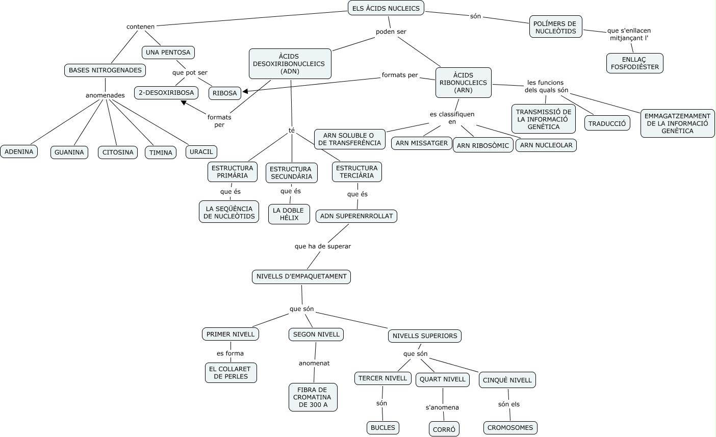
Este Cmap, tiene información relacionada con: Els àcids nucleics, UNA PENTOSA que pot ser 2-DESOXIRIBOSA, BASES NITROGENADES anomenades GUANINA, SEGON NIVELL anomenat FIBRA DE CROMATINA DE 300 A, BASES NITROGENADES anomenades ADENINA, ESTRUCTURA TERCIÀRIA que és ADN SUPERENRROLLAT, ÀCIDS DESOXIRIBONUCLEICS (ADN) té ESTRUCTURA PRIMÀRIA, NIVELLS SUPERIORS que són CINQUÈ NIVELL, ELS ÀCIDS NUCLEICS són POLÍMERS DE NUCLEÒTIDS, PRIMER NIVELL es forma EL COLLARET DE PERLES, NIVELLS D'EMPAQUETAMENT que són SEGON NIVELL, ELS ÀCIDS NUCLEICS contenen BASES NITROGENADES, ÀCIDS RIBONUCLEICS (ARN) les funcions dels quals són EMMAGATZEMAMENT DE LA INFORMACIÓ GENÈTICA, NIVELLS SUPERIORS que són TERCER NIVELL, ESTRUCTURA SECUNDÀRIA que és LA DOBLE HÈLIX, BASES NITROGENADES anomenades URACIL, ÀCIDS RIBONUCLEICS (ARN) les funcions dels quals són TRADUCCIÓ, NIVELLS D'EMPAQUETAMENT que són NIVELLS SUPERIORS, ÀCIDS DESOXIRIBONUCLEICS (ADN) té ESTRUCTURA TERCIÀRIA, UNA PENTOSA que pot ser RIBOSA, ESTRUCTURA PRIMÀRIA que és LA SEQÜÈNCIA DE NUCLEÒTIDS