WARNING:
JavaScript is turned OFF. None of the links on this concept map will
work until it is reactivated.
If you need help turning JavaScript On, click here.
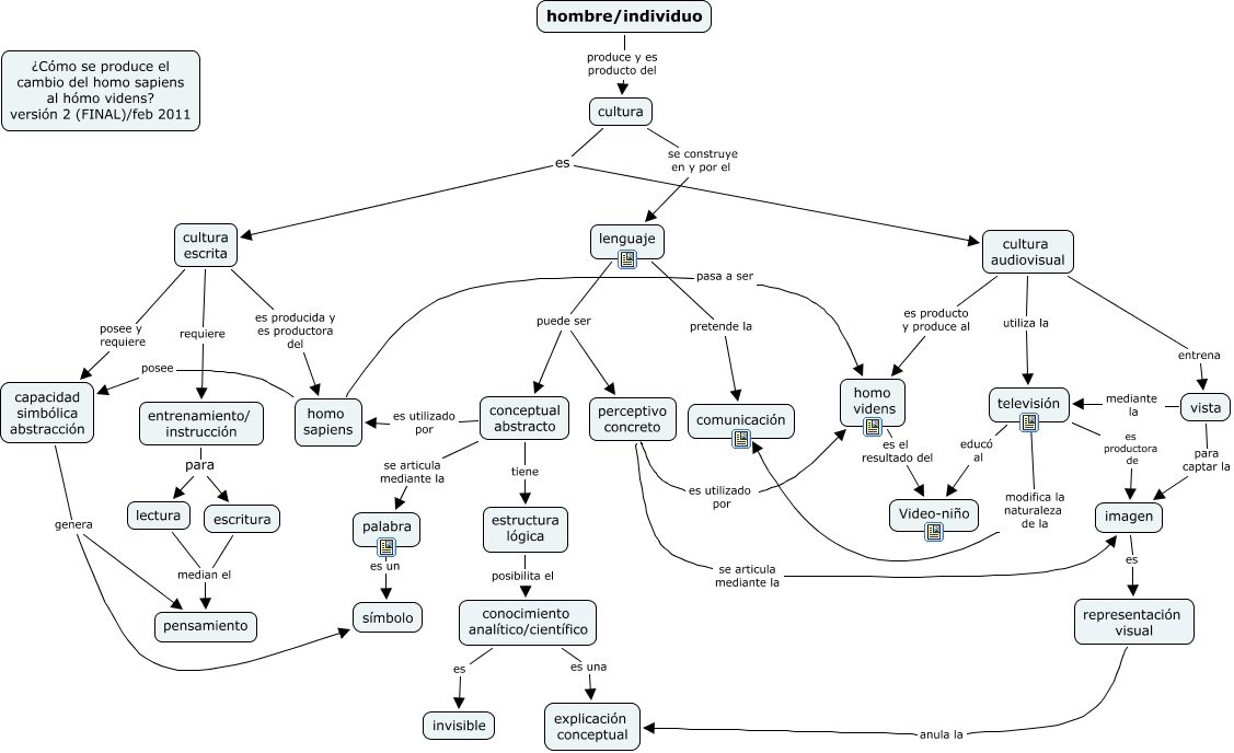
Este Cmap, tiene información relacionada con: Sartori La sociedad teledirigida Paso del homo apien a homo videns, cultura es cultura escrita, cultura escrita es producida y es productora del homo sapiens, capacidad simbólica abstracción genera símbolo, conceptual abstracto es utilizado por homo sapiens, cultura audiovisual utiliza la televisión, palabra es un símbolo, cultura se construye en y por el lenguaje, conocimiento analítico/científico es una explicación conceptual, representación visual anula la explicación conceptual, perceptivo concreto es utilizado por homo videns, cultura escrita posee y requiere capacidad simbólica abstracción, imagen es representación visual, homo sapiens posee capacidad simbólica abstracción, entrenamiento/ instrucción para escritura, vista mediante la televisión, conocimiento analítico/científico es invisible, lenguaje puede ser perceptivo concreto, lectura median el pensamiento, capacidad simbólica abstracción genera pensamiento, cultura audiovisual es producto y produce al homo videns