Warning:
JavaScript is turned OFF. None of the links on this page will work until it is reactivated.
If you need help turning JavaScript On, click here.
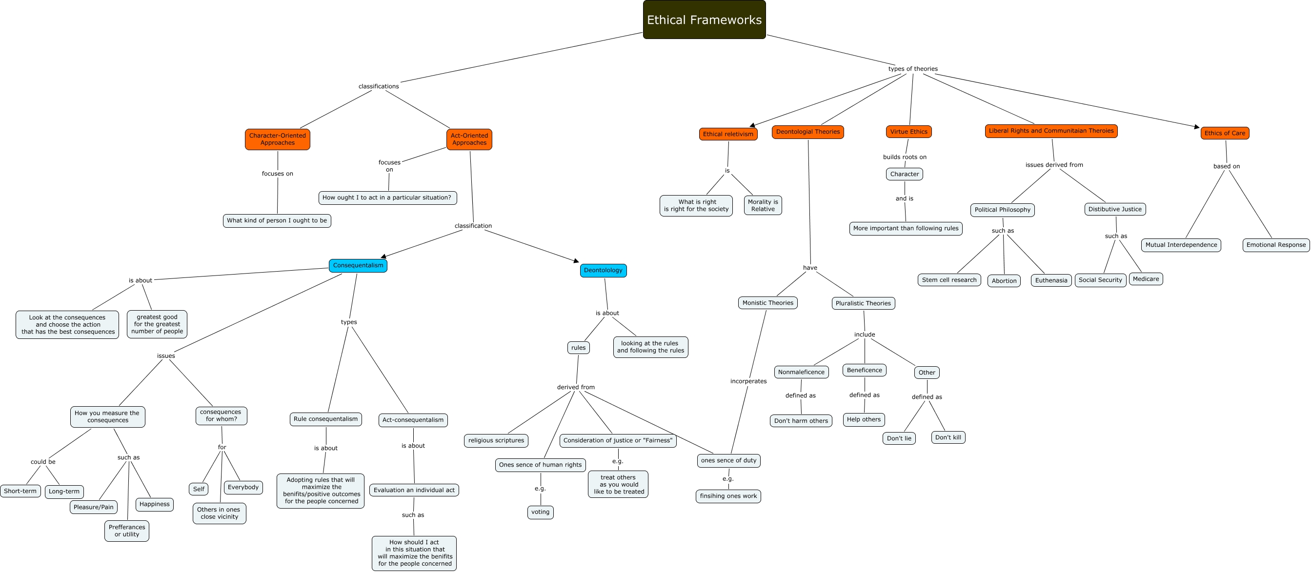
This Concept Map has information related to: Ethical Frameworks, Ethical Frameworks types of theories Deontologial Theories, Other defined as Don't kill, consequences for whom? for Others in ones close vicinity, Political Philosophy such as Euthenasia, How you measure the consequences such as Pleasure/Pain, Act-Oriented Approaches classification Consequentalism, consequences for whom? for Self, Ethical Frameworks classifications Act-Oriented Approaches, Nonmaleficence defined as Don't harm others, Deontolology is about rules