WARNING:
JavaScript is turned OFF. None of the links on this concept map will
work until it is reactivated.
If you need help turning JavaScript On, click here.
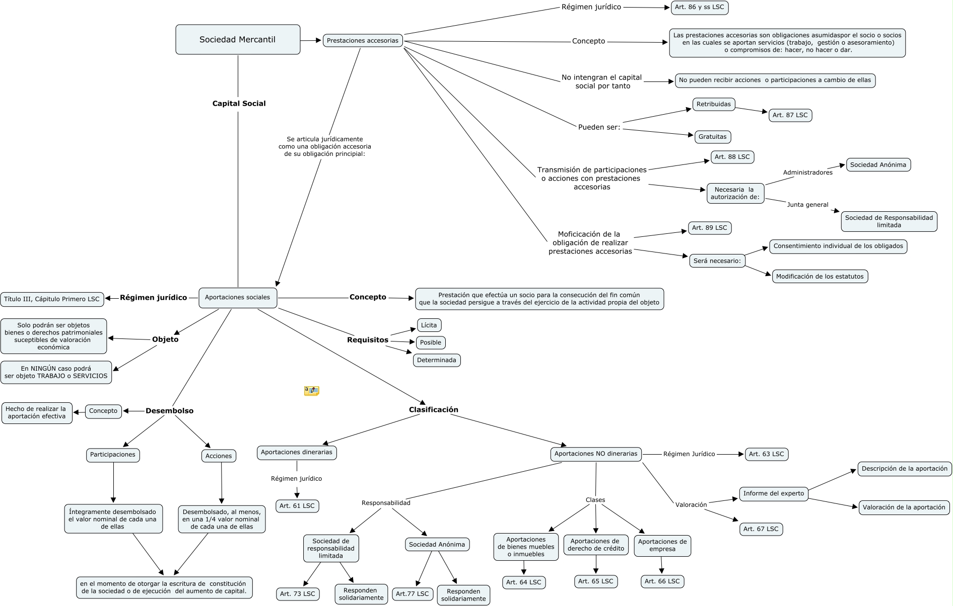
Este Cmap, tiene información relacionada con: Mapa conceptual Aportaciones, Prestaciones accesorias Régimen jurídico Art. 86 y ss LSC, Aportaciones dinerarias Régimen jurídico Art. 61 LSC, Prestaciones accesorias Pueden ser: Retribuidas, Sociedad Mercantil ???? Prestaciones accesorias, Retribuidas ???? Art. 87 LSC, Prestaciones accesorias Moficicación de la obligación de realizar prestaciones accesorias Art. 89 LSC, Aportaciones NO dinerarias Valoración Art. 67 LSC, Aportaciones sociales Requisitos Posible, Aportaciones de empresa ???? Art. 66 LSC, Será necesario: ???? Modificación de los estatutos, Prestaciones accesorias Transmisión de participaciones o acciones con prestaciones accesorias Necesaria la autorización de:, Aportaciones sociales Objeto En NINGÚN caso podrá ser objeto TRABAJO o SERVICIOS, Prestaciones accesorias No intengran el capital social por tanto No pueden recibir acciones o participaciones a cambio de ellas, Aportaciones sociales Objeto Solo podrán ser objetos bienes o derechos patrimoniales suceptibles de valoración económica, Prestaciones accesorias Concepto Las prestaciones accesorias son obligaciones asumidaspor el socio o socios en las cuales se aportan servicios (trabajo, gestión o asesoramiento) o compromisos de: hacer, no hacer o dar., Sociedad de responsabilidad limitada f Responden solidariamente, Aportaciones NO dinerarias Clases Aportaciones de bienes muebles o inmuebles, Aportaciones sociales Desembolso Participaciones, Informe del experto ???? Valoración de la aportación, Aportaciones sociales Requisitos Determinada