WARNING:
JavaScript is turned OFF. None of the links on this concept map will
work until it is reactivated.
If you need help turning JavaScript On, click here.
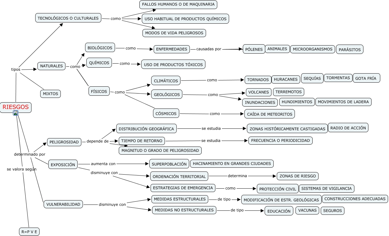
Este Cmap, tiene información relacionada con: A2 PREVENCIÓN Y CORRECCIÓN DE RIESGOS, NATURALES como FÍSICOS, QUÍMICOS como USO DE PRODUCTOS TÓXICOS, RIESGOS tipos NATURALES, ENFERMEDADES causadas por ANIMALES, VULNERABILIDAD disminuye con MEDIDAS ESTRUCTURALES, TECNOLÓGICOS O CULTURALES como FALLOS HUMANOS O DE MAQUINARIA, FÍSICOS como GEOLÓGICOS, TECNOLÓGICOS O CULTURALES como USO HABITUAL DE PRODUCTOS QUÍMICOS, CLIMÁTICOS como TORNADOS, GEOLÓGICOS como INUNDACIONES, RIESGOS determinado por VULNERABILIDAD, BIOLÓGICOS como ENFERMEDADES, PELIGROSIDAD depende de MAGNITUD O GRADO DE PELIGROSIDAD, RIESGOS tipos TECNOLÓGICOS O CULTURALES, TIEMPO DE RETORNO se estudia FRECUENCIA O PERIODICIDAD, FÍSICOS como CÓSMICOS, RIESGOS determinado por PELIGROSIDAD, ESTRATEGIAS DE EMERGENCIA como PROTECCIÓN CIVIL, MEDIDAS NO ESTRUCTURALES de tipo EDUCACIÓN, DISTRIBUCIÓN GEOGRÁFICA se estudia ZONAS HISTÓRICAMENTE CASTIGADAS