WARNING:
JavaScript is turned OFF. None of the links on this concept map will
work until it is reactivated.
If you need help turning JavaScript On, click here.
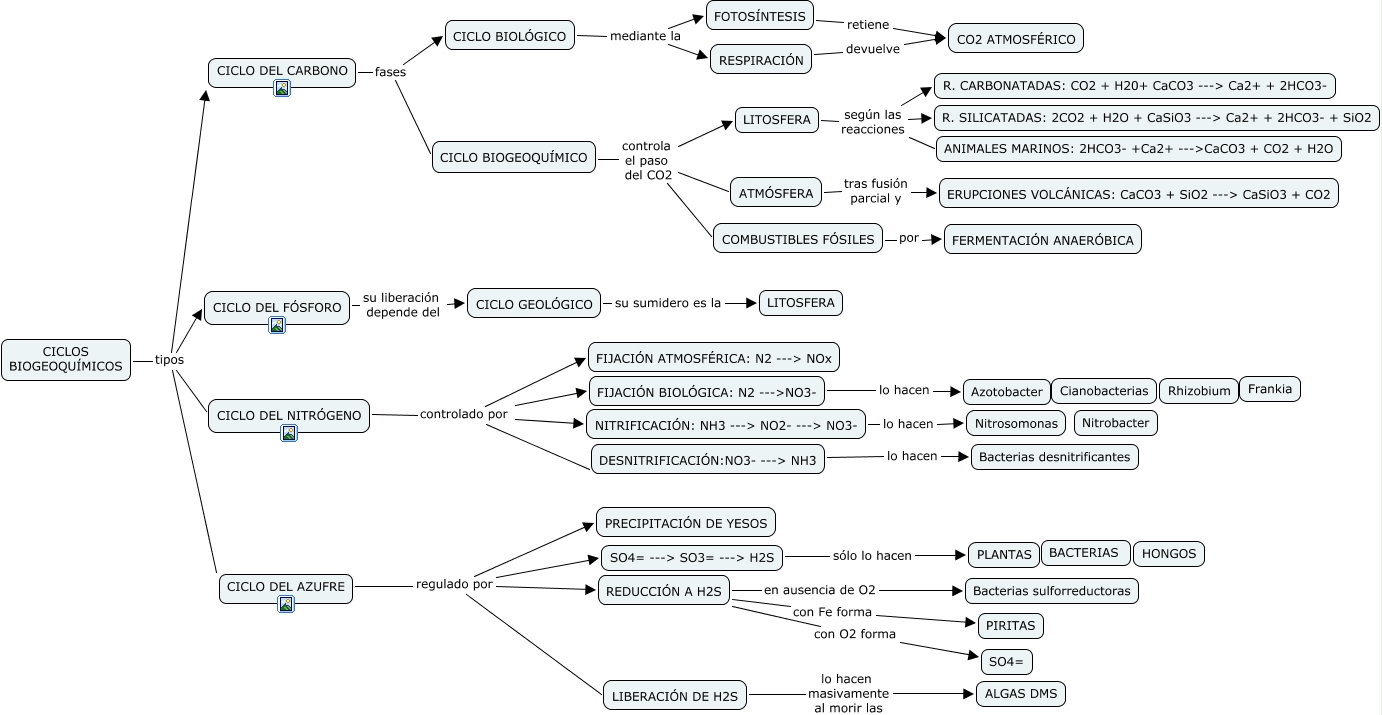
Este Cmap, tiene información relacionada con: A4 CICLOS BIOGEOQUÍMICOS, CICLO DEL NITRÓGENO controlado por DESNITRIFICACIÓN:NO3- ---> NH3, REDUCCIÓN A H2S con Fe forma PIRITAS, LITOSFERA según las reacciones ANIMALES MARINOS: 2HCO3- +Ca2+ --->CaCO3 + CO2 + H2O, CICLOS BIOGEOQUÍMICOS tipos CICLO DEL CARBONO, CICLO BIOLÓGICO mediante la FOTOSÍNTESIS, CICLOS BIOGEOQUÍMICOS tipos CICLO DEL NITRÓGENO, NITRIFICACIÓN: NH3 ---> NO2- ---> NO3- lo hacen Nitrosomonas, CICLO DEL AZUFRE regulado por SO4= ---> SO3= ---> H2S, CICLO DEL NITRÓGENO controlado por FIJACIÓN ATMOSFÉRICA: N2 ---> NOx, CICLO GEOLÓGICO su sumidero es la LITOSFERA, COMBUSTIBLES FÓSILES por FERMENTACIÓN ANAERÓBICA, LIBERACIÓN DE H2S lo hacen masivamente al morir las ALGAS DMS, CICLOS BIOGEOQUÍMICOS tipos CICLO DEL FÓSFORO, LITOSFERA según las reacciones R. CARBONATADAS: CO2 + H20+ CaCO3 ---> Ca2+ + 2HCO3-, CICLO DEL FÓSFORO su liberación depende del CICLO GEOLÓGICO, CICLO DEL NITRÓGENO controlado por FIJACIÓN BIOLÓGICA: N2 --->NO3-, DESNITRIFICACIÓN:NO3- ---> NH3 lo hacen Bacterias desnitrificantes, ATMÓSFERA tras fusión parcial y ERUPCIONES VOLCÁNICAS: CaCO3 + SiO2 ---> CaSiO3 + CO2, CICLO DEL AZUFRE regulado por PRECIPITACIÓN DE YESOS, CICLO BIOGEOQUÍMICO controla el paso del CO2 LITOSFERA