WARNING:
JavaScript is turned OFF. None of the links on this concept map will
work until it is reactivated.
If you need help turning JavaScript On, click here.
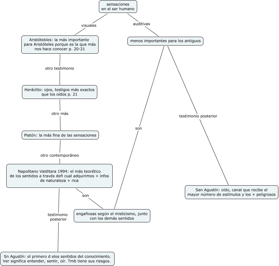
Este Cmap, tiene información relacionada con: Terza fase.cmap, sensaciones en el ser humano auditivas menos importantes para los antiguos, Platón: la más fina de las sensaciones otro contemporáneo Napolitano Valditara 1994: el más teorético de los sentidos a través deñ cual adquirimos + infos de naturaleza + rica, Heráclito: ojos, testigos más exactos que los oídos p. 21 otro más Platón: la más fina de las sensaciones, Aristótekles: la más importante para Aristóteles porque es la que más nos hace conocer p. 20-21 otro testimonio Heráclito: ojos, testigos más exactos que los oídos p. 21, Napolitano Valditara 1994: el más teorético de los sentidos a través deñ cual adquirimos + infos de naturaleza + rica testimonio posterior Sn Agustín: el primero d elos sentidos del conocimiento. Ver significa entender, sentir, oír. Tmb tiene sus riesgos., sensaciones en el ser humano visuales Aristótekles: la más importante para Aristóteles porque es la que más nos hace conocer p. 20-21, menos importantes para los antiguos son engañosas según el misticismo, junto con los demás sentidos, Napolitano Valditara 1994: el más teorético de los sentidos a través deñ cual adquirimos + infos de naturaleza + rica son engañosas según el misticismo, junto con los demás sentidos, menos importantes para los antiguos testimonio posterior San Agustín: oído, canal que recibe el mayor número de estímulos y los + peligrosos