WARNING:
JavaScript is turned OFF. None of the links on this concept map will
work until it is reactivated.
If you need help turning JavaScript On, click here.
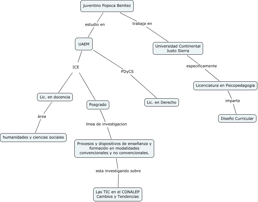
Este Cmap, tiene información relacionada con: Mi Vida, Licenciatura en Psicopedagogia imparte Diseño Curricular, juventino Popoca Benitez trabaja en Universidad Continental Justo Sierra, Procesos y dispositivos de enseñanza y formación en modalidades convencionales y no convencionales. esta investigando sobre Las TIC en el CONALEP Cambios y Tendencias, Lic. en docencia àrea humanidades y ciencias sociales, juventino Popoca Benitez estudio en UAEM, Universidad Continental Justo Sierra especificamente Licenciatura en Psicopedagogia, Posgrado linea de investigacion Procesos y dispositivos de enseñanza y formación en modalidades convencionales y no convencionales., UAEM ICE Posgrado, UAEM FDyCS Lic. en Derecho, UAEM ICE Lic. en docencia