WARNING:
JavaScript is turned OFF. None of the links on this concept map will
work until it is reactivated.
If you need help turning JavaScript On, click here.
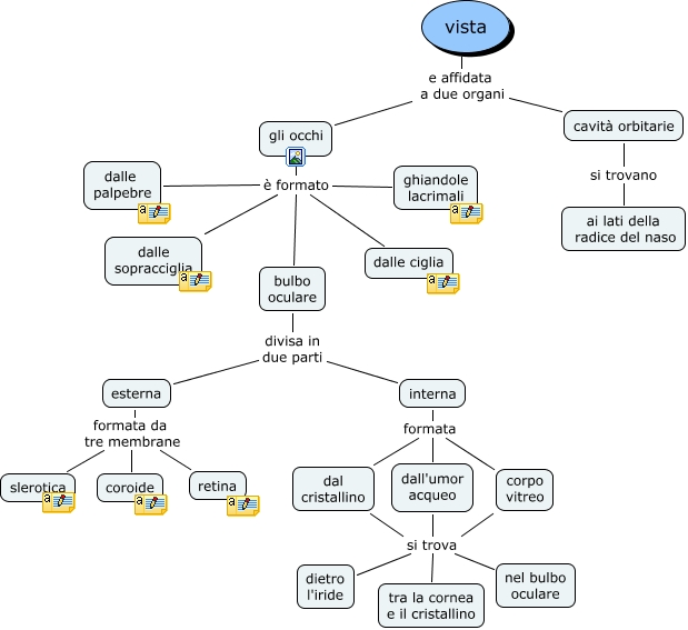
Questa Cmap, creata con IHMC CmapTools, contiene informazioni relative a: la vista paolo, bulbo oculare divisa in due parti esterna, dall'umor acqueo si trova nel bulbo oculare, bulbo oculare divisa in due parti interna, gli occhi è formato bulbo oculare, interna formata dal cristallino, corpo vitreo si trova dietro l'iride, esterna formata da tre membrane retina, dal cristallino si trova tra la cornea e il cristallino, interna formata dall'umor acqueo, gli occhi è formato ghiandole lacrimali, cavità orbitarie si trovano ai lati della radice del naso, gli occhi è formato dalle sopracciglia, vista e affidata a due organi cavità orbitarie, corpo vitreo si trova tra la cornea e il cristallino, dall'umor acqueo si trova tra la cornea e il cristallino, interna formata corpo vitreo, gli occhi è formato dalle palpebre, vista e affidata a due organi gli occhi, dal cristallino si trova dietro l'iride, esterna formata da tre membrane slerotica