WARNING:
JavaScript is turned OFF. None of the links on this concept map will
work until it is reactivated.
If you need help turning JavaScript On, click here.
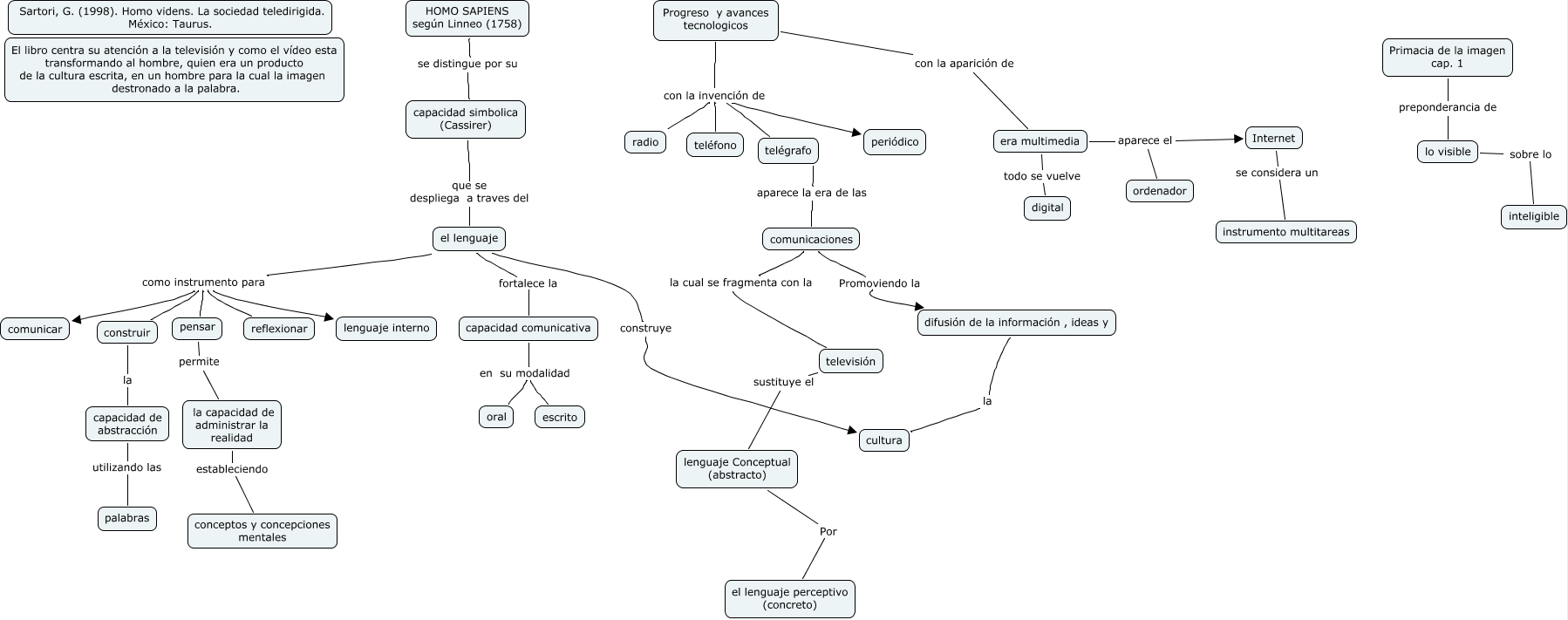
Este Cmap, tiene información relacionada con: Homo videns, Progreso y avances tecnologicos con la invención de teléfono, el lenguaje como instrumento para reflexionar, pensar permite la capacidad de administrar la realidad, capacidad comunicativa en su modalidad escrito, Progreso y avances tecnologicos con la invención de periódico, Progreso y avances tecnologicos con la invención de radio, el lenguaje como instrumento para comunicar, lenguaje Conceptual (abstracto) Por el lenguaje perceptivo (concreto), el lenguaje como instrumento para lenguaje interno, era multimedia aparece el ordenador, el lenguaje como instrumento para construir, construir la capacidad de abstracción, comunicaciones la cual se fragmenta con la televisión, difusión de la información , ideas y la cultura, telégrafo aparece la era de las comunicaciones, HOMO SAPIENS según Linneo (1758) se distingue por su capacidad simbolica (Cassirer), la capacidad de administrar la realidad estableciendo conceptos y concepciones mentales, era multimedia aparece el Internet, era multimedia todo se vuelve digital, comunicaciones Promoviendo la difusión de la información , ideas y