WARNING:
JavaScript is turned OFF. None of the links on this concept map will
work until it is reactivated.
If you need help turning JavaScript On, click here.
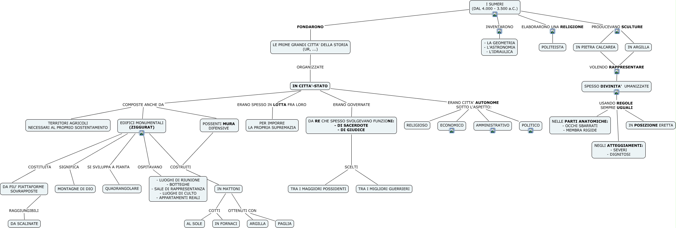
Questa Cmap, creata con IHMC CmapTools, contiene informazioni relative a: Sumeri 2 (s.m), IN CITTA'-STATO ERANO CITTA' AUTONOME SOTTO L'ASPETTO: RELIGIOSO, IN PIETRA CALCAREA VOLENDO RAPPRESENTARE SPESSO DIVINITA' UMANIZZATE, IN CITTA'-STATO ERANO GOVERNATE DA RE CHE SPESSO SVOLGEVANO FUNZIONI: - DI SACERDOTE - DI GIUDICE, EDIFICI MONUMENTALI (ZIGGURAT) SI SVILUPPA A PIANTA QUADRANGOLARE, IN CITTA'-STATO COMPOSTE ANCHE DA TERRITORI AGRICOLI NECESSARI AL PROPRIO SOSTENTAMENTO, LE PRIME GRANDI CITTA' DELLA STORIA (UR, ...) ORGANIZZATE IN CITTA'-STATO, SPESSO DIVINITA' UMANIZZATE USANDO REGOLE SEMPRE UGUALI NEGLI ATTEGGIAMENTI: - SEVERI - DIGNITOSI, IN CITTA'-STATO ERANO CITTA' AUTONOME SOTTO L'ASPETTO: AMMINISTRATIVO, IN CITTA'-STATO ERANO CITTA' AUTONOME SOTTO L'ASPETTO: ECONOMICO, IN MATTONI OTTENUTI CON ARGILLA, IN MATTONI OTTENUTI CON PAGLIA, IN ARGILLA VOLENDO RAPPRESENTARE SPESSO DIVINITA' UMANIZZATE, EDIFICI MONUMENTALI (ZIGGURAT) COSTRUITI IN MATTONI, I SUMERI (DAL 4.000 - 3.500 a.C.) INVENTARONO - LA GEOMETRIA - L'ASTRONOMIA - L'IDRAULICA, EDIFICI MONUMENTALI (ZIGGURAT) OSPITAVANO - LUOGHI DI RIUNIONE - BOTTEGHE - SALE DI RAPPRESENTANZA - LUOGHI DI CULTO - APPARTAMENTI REALI, I SUMERI (DAL 4.000 - 3.500 a.C.) PRODUCEVANO SCULTURE IN ARGILLA, I SUMERI (DAL 4.000 - 3.500 a.C.) PRODUCEVANO SCULTURE IN PIETRA CALCAREA, IN CITTA'-STATO COMPOSTE ANCHE DA EDIFICI MONUMENTALI (ZIGGURAT), DA RE CHE SPESSO SVOLGEVANO FUNZIONI: - DI SACERDOTE - DI GIUDICE SCELTI TRA I MAGGIORI POSSIDENTI, DA RE CHE SPESSO SVOLGEVANO FUNZIONI: - DI SACERDOTE - DI GIUDICE SCELTI TRA I MIGLIORI GUERRIERI