WARNING:
JavaScript is turned OFF. None of the links on this concept map will
work until it is reactivated.
If you need help turning JavaScript On, click here.
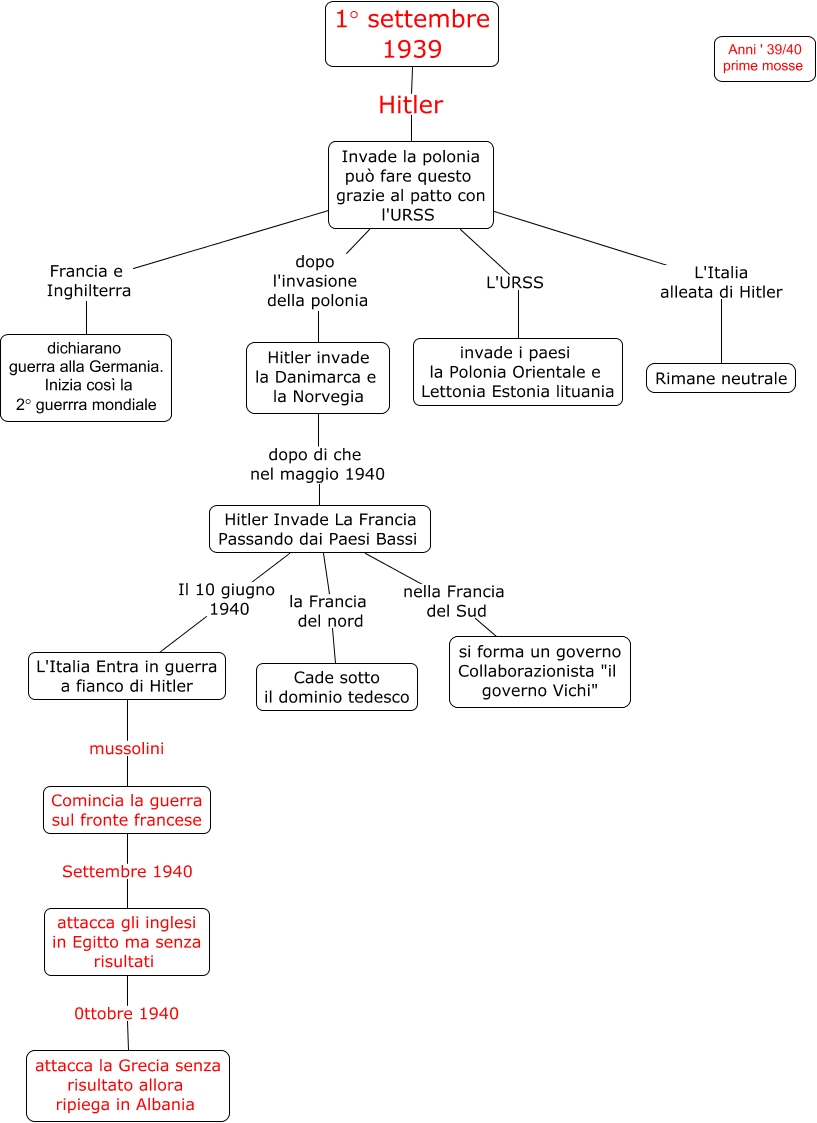
Questa Cmap, creata con IHMC CmapTools, contiene informazioni relative a: Seconda guerra mondiale I parte (s.m), Comincia la guerra sul fronte francese Settembre 1940 attacca gli inglesi in Egitto ma senza risultati, 1° settembre 1939 Hitler Invade la polonia può fare questo grazie al patto con l'URSS, Invade la polonia può fare questo grazie al patto con l'URSS dopo l'invasione della polonia Hitler invade la Danimarca e la Norvegia, Invade la polonia può fare questo grazie al patto con l'URSS Francia e Inghilterra dichiarano guerra alla Germania. Inizia così la 2° guerrra mondiale, attacca gli inglesi in Egitto ma senza risultati 0ttobre 1940 attacca la Grecia senza risultato allora ripiega in Albania, Hitler invade la Danimarca e la Norvegia dopo di che nel maggio 1940 Hitler Invade La Francia Passando dai Paesi Bassi, Invade la polonia può fare questo grazie al patto con l'URSS L'URSS invade i paesi la Polonia Orientale e Lettonia Estonia lituania, L'Italia Entra in guerra a fianco di Hitler mussolini Comincia la guerra sul fronte francese, Hitler Invade La Francia Passando dai Paesi Bassi nella Francia del Sud si forma un governo Collaborazionista "il governo Vichi", Invade la polonia può fare questo grazie al patto con l'URSS L'Italia alleata di Hitler Rimane neutrale, Hitler Invade La Francia Passando dai Paesi Bassi Il 10 giugno 1940 L'Italia Entra in guerra a fianco di Hitler, Hitler Invade La Francia Passando dai Paesi Bassi la Francia del nord Cade sotto il dominio tedesco