WARNING:
JavaScript is turned OFF. None of the links on this concept map will
work until it is reactivated.
If you need help turning JavaScript On, click here.
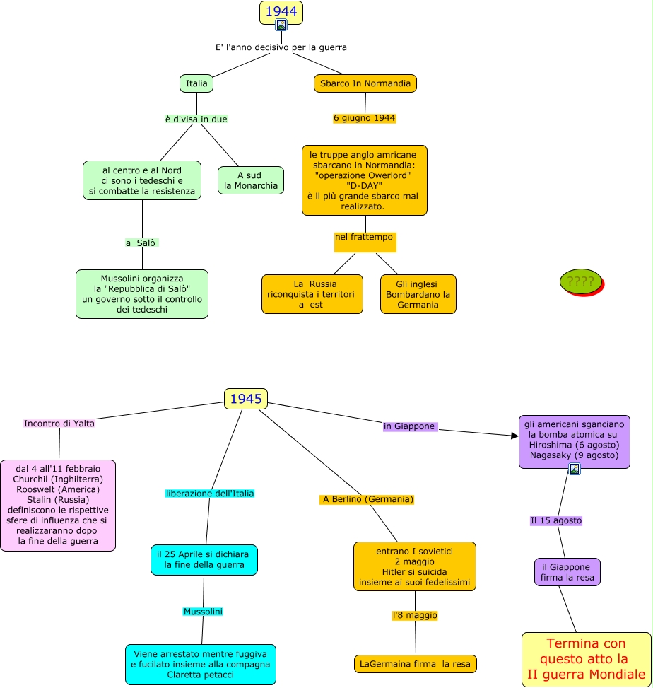
Questa Cmap, creata con IHMC CmapTools, contiene informazioni relative a: Seconda guerramondiale IV parte (s.m), 1944 E' l'anno decisivo per la guerra Sbarco In Normandia, gli americani sganciano la bomba atomica su Hiroshima (6 agosto) Nagasaky (9 agosto) Il 15 agosto il Giappone firma la resa, le truppe anglo amricane sbarcano in Normandia: "operazione Owerlord" "D-DAY" è il più grande sbarco mai realizzato. nel frattempo Gli inglesi Bombardano la Germania, 1944 E' l'anno decisivo per la guerra Italia, il 25 Aprile si dichiara la fine della guerra Mussolini Viene arrestato mentre fuggiva e fucilato insieme alla compagna Claretta petacci, entrano I sovietici 2 maggio Hitler si suicida insieme ai suoi fedelissimi l'8 maggio LaGermaina firma la resa, 1945 A Berlino (Germania) entrano I sovietici 2 maggio Hitler si suicida insieme ai suoi fedelissimi, 1945 Incontro di Yalta dal 4 all'11 febbraio Churchil (Inghilterra) Rooswelt (America) Stalin (Russia) definiscono le rispettive sfere di influenza che si realizzaranno dopo la fine della guerra, Italia è divisa in due A sud la Monarchia, 1945 liberazione dell'Italia il 25 Aprile si dichiara la fine della guerra, le truppe anglo amricane sbarcano in Normandia: "operazione Owerlord" "D-DAY" è il più grande sbarco mai realizzato. nel frattempo La Russia riconquista i territori a est, Italia è divisa in due al centro e al Nord ci sono i tedeschi e si combatte la resistenza, 1945 in Giappone gli americani sganciano la bomba atomica su Hiroshima (6 agosto) Nagasaky (9 agosto), al centro e al Nord ci sono i tedeschi e si combatte la resistenza a Salò Mussolini organizza la "Repubblica di Salò" un governo sotto il controllo dei tedeschi, Sbarco In Normandia 6 giugno 1944 le truppe anglo amricane sbarcano in Normandia: "operazione Owerlord" "D-DAY" è il più grande sbarco mai realizzato., il Giappone firma la resa ???? Termina con questo atto la II guerra Mondiale