WARNING:
JavaScript is turned OFF. None of the links on this concept map will
work until it is reactivated.
If you need help turning JavaScript On, click here.
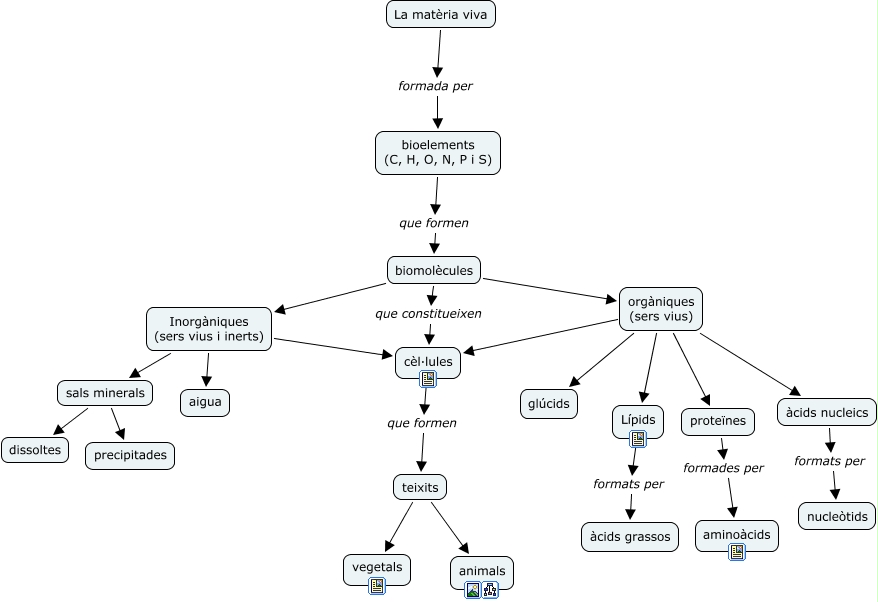
Este Cmap, tiene información relacionada con: Composició de la matèria viva, Inorgàniques (sers vius i inerts) sals minerals, orgàniques (sers vius) glúcids, orgàniques (sers vius) proteïnes, cèl·lules que formen teixits, orgàniques (sers vius) Lípids, sals minerals precipitades, La matèria viva formada per bioelements (C, H, O, N, P i S), bioelements (C, H, O, N, P i S) que formen biomolècules, sals minerals dissoltes, orgàniques (sers vius) àcids nucleics, proteïnes formades per aminoàcids, teixits animals, Inorgàniques (sers vius i inerts) cèl·lules, àcids nucleics formats per nucleòtids, orgàniques (sers vius) cèl·lules, Lípids formats per àcids grassos, biomolècules que constitueixen cèl·lules, biomolècules Inorgàniques (sers vius i inerts), Inorgàniques (sers vius i inerts) aigua, teixits vegetals