WARNING:
JavaScript is turned OFF. None of the links on this concept map will
work until it is reactivated.
If you need help turning JavaScript On, click here.
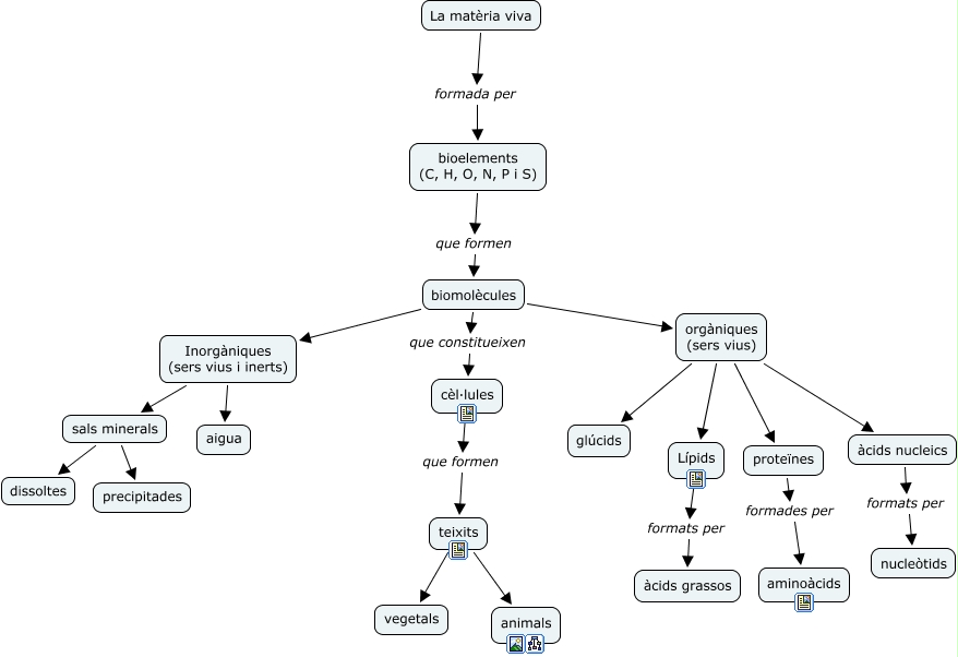
Aquest mapa conceptual conté informació relacionada amb: Presentació composició de la matèria viva, Inorgàniques (sers vius i inerts) sals minerals, orgàniques (sers vius) proteïnes, orgàniques (sers vius) glúcids, sals minerals precipitades, orgàniques (sers vius) Lípids, cèl·lules que formen teixits, La matèria viva formada per bioelements (C, H, O, N, P i S), sals minerals dissoltes, bioelements (C, H, O, N, P i S) que formen biomolècules, orgàniques (sers vius) àcids nucleics, proteïnes formades per aminoàcids, Inorgàniques (sers vius i inerts) cèl·lules, teixits animals, àcids nucleics formats per nucleòtids, orgàniques (sers vius) cèl·lules, biomolècules que constitueixen cèl·lules, Lípids formats per àcids grassos, biomolècules Inorgàniques (sers vius i inerts), Inorgàniques (sers vius i inerts) aigua, teixits vegetals