WARNING:
JavaScript is turned OFF. None of the links on this concept map will
work until it is reactivated.
If you need help turning JavaScript On, click here.
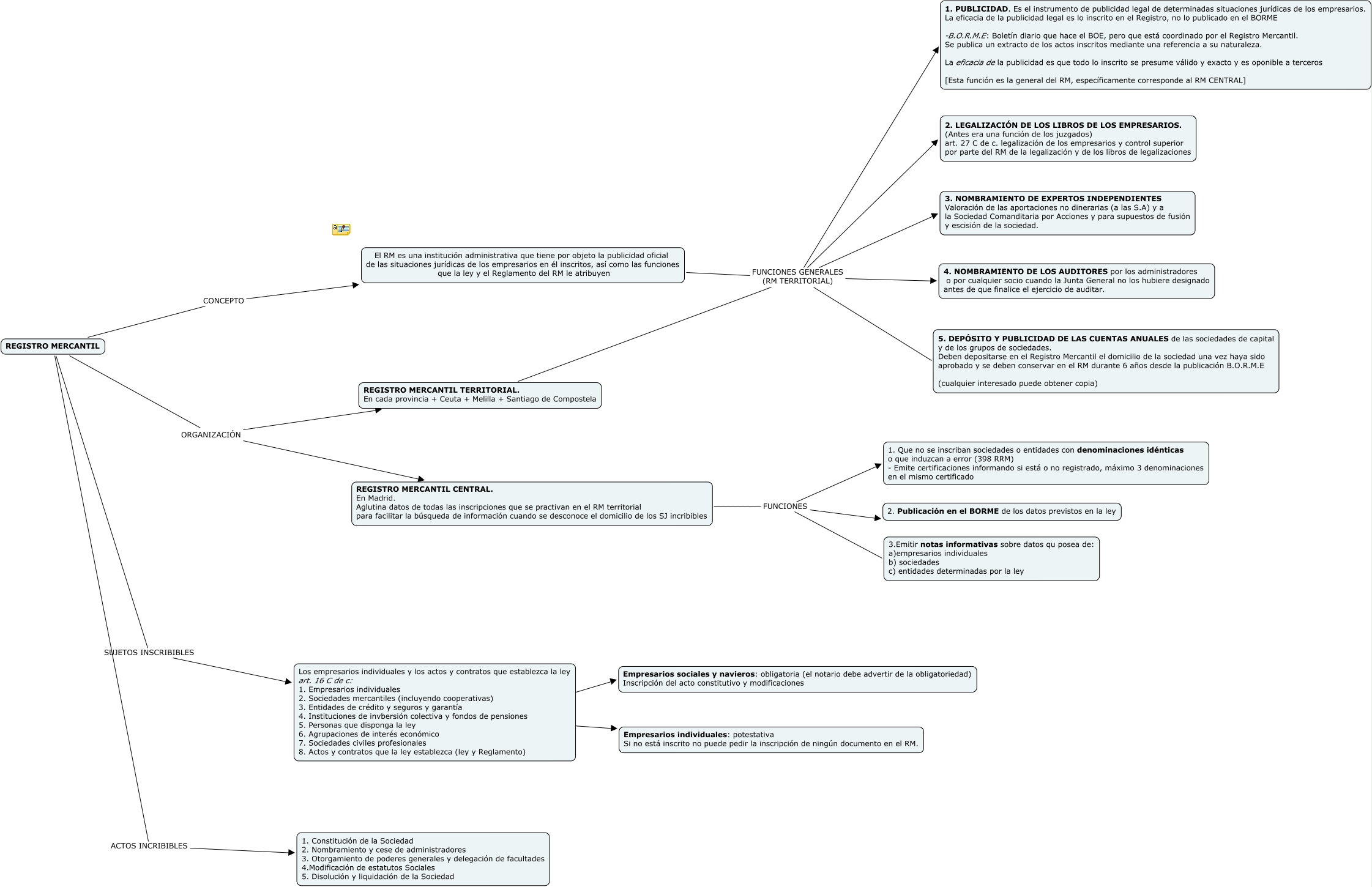
Este Cmap, tiene información relacionada con: MII - ESCENARI 3 - Registro Mercantil, REGISTRO MERCANTIL ORGANIZACIÓN REGISTRO MERCANTIL TERRITORIAL. En cada provincia + Ceuta + Melilla + Santiago de Compostela, REGISTRO MERCANTIL TERRITORIAL. En cada provincia + Ceuta + Melilla + Santiago de Compostela FUNCIONES GENERALES (RM TERRITORIAL) 5. DEPÓSITO Y PUBLICIDAD DE LAS CUENTAS ANUALES de las sociedades de capital y de los grupos de sociedades. Deben depositarse en el Registro Mercantil el domicilio de la sociedad una vez haya sido aprobado y se deben conservar en el RM durante 6 años desde la publicación B.O.R.M.E (cualquier interesado puede obtener copia), REGISTRO MERCANTIL CENTRAL. En Madrid. Aglutina datos de todas las inscripciones que se practivan en el RM territorial para facilitar la búsqueda de información cuando se desconoce el domicilio de los SJ incribibles FUNCIONES 2. Publicación en el BORME de los datos previstos en la ley, REGISTRO MERCANTIL SUJETOS INSCRIBIBLES Los empresarios individuales y los actos y contratos que establezca la ley art. 16 C de c: 1. Empresarios individuales 2. Sociedades mercantiles (incluyendo cooperativas) 3. Entidades de crédito y seguros y garantía 4. Instituciones de invbersión colectiva y fondos de pensiones 5. Personas que disponga la ley 6. Agrupaciones de interés económico 7. Sociedades civiles profesionales 8. Actos y contratos que la ley establezca (ley y Reglamento), REGISTRO MERCANTIL ACTOS INCRIBIBLES 1. Constitución de la Sociedad 2. Nombramiento y cese de administradores 3. Otorgamiento de poderes generales y delegación de facultades 4.Modificación de estatutos Sociales 5. Disolución y liquidación de la Sociedad, El RM es una institución administrativa que tiene por objeto la publicidad oficial de las situaciones jurídicas de los empresarios en él inscritos, así como las funciones que la ley y el Reglamento del RM le atribuyen FUNCIONES GENERALES (RM TERRITORIAL) 5. DEPÓSITO Y PUBLICIDAD DE LAS CUENTAS ANUALES de las sociedades de capital y de los grupos de sociedades. Deben depositarse en el Registro Mercantil el domicilio de la sociedad una vez haya sido aprobado y se deben conservar en el RM durante 6 años desde la publicación B.O.R.M.E (cualquier interesado puede obtener copia), REGISTRO MERCANTIL TERRITORIAL. En cada provincia + Ceuta + Melilla + Santiago de Compostela FUNCIONES GENERALES (RM TERRITORIAL) 2. LEGALIZACIÓN DE LOS LIBROS DE LOS EMPRESARIOS. (Antes era una función de los juzgados) art. 27 C de c. legalización de los empresarios y control superior por parte del RM de la legalización y de los libros de legalizaciones, REGISTRO MERCANTIL CONCEPTO El RM es una institución administrativa que tiene por objeto la publicidad oficial de las situaciones jurídicas de los empresarios en él inscritos, así como las funciones que la ley y el Reglamento del RM le atribuyen, Los empresarios individuales y los actos y contratos que establezca la ley art. 16 C de c: 1. Empresarios individuales 2. Sociedades mercantiles (incluyendo cooperativas) 3. Entidades de crédito y seguros y garantía 4. Instituciones de invbersión colectiva y fondos de pensiones 5. Personas que disponga la ley 6. Agrupaciones de interés económico 7. Sociedades civiles profesionales 8. Actos y contratos que la ley establezca (ley y Reglamento) ???? Empresarios individuales: potestativa Si no está inscrito no puede pedir la inscripción de ningún documento en el RM., El RM es una institución administrativa que tiene por objeto la publicidad oficial de las situaciones jurídicas de los empresarios en él inscritos, así como las funciones que la ley y el Reglamento del RM le atribuyen FUNCIONES GENERALES (RM TERRITORIAL) 3. NOMBRAMIENTO DE EXPERTOS INDEPENDIENTES Valoración de las aportaciones no dinerarias (a las S.A) y a la Sociedad Comanditaria por Acciones y para supuestos de fusión y escisión de la sociedad., REGISTRO MERCANTIL CENTRAL. En Madrid. Aglutina datos de todas las inscripciones que se practivan en el RM territorial para facilitar la búsqueda de información cuando se desconoce el domicilio de los SJ incribibles FUNCIONES 1. Que no se inscriban sociedades o entidades con denominaciones idénticas o que induzcan a error (398 RRM) - Emite certificaciones informando si está o no registrado, máximo 3 denominaciones en el mismo certificado, REGISTRO MERCANTIL TERRITORIAL. En cada provincia + Ceuta + Melilla + Santiago de Compostela FUNCIONES GENERALES (RM TERRITORIAL) 4. NOMBRAMIENTO DE LOS AUDITORES por los administradores o por cualquier socio cuando la Junta General no los hubiere designado antes de que finalice el ejercicio de auditar., REGISTRO MERCANTIL CENTRAL. En Madrid. Aglutina datos de todas las inscripciones que se practivan en el RM territorial para facilitar la búsqueda de información cuando se desconoce el domicilio de los SJ incribibles FUNCIONES 3.Emitir notas informativas sobre datos qu posea de: a)empresarios individuales b) sociedades c) entidades determinadas por la ley, REGISTRO MERCANTIL TERRITORIAL. En cada provincia + Ceuta + Melilla + Santiago de Compostela FUNCIONES GENERALES (RM TERRITORIAL) 3. NOMBRAMIENTO DE EXPERTOS INDEPENDIENTES Valoración de las aportaciones no dinerarias (a las S.A) y a la Sociedad Comanditaria por Acciones y para supuestos de fusión y escisión de la sociedad., REGISTRO MERCANTIL ORGANIZACIÓN REGISTRO MERCANTIL CENTRAL. En Madrid. Aglutina datos de todas las inscripciones que se practivan en el RM territorial para facilitar la búsqueda de información cuando se desconoce el domicilio de los SJ incribibles, El RM es una institución administrativa que tiene por objeto la publicidad oficial de las situaciones jurídicas de los empresarios en él inscritos, así como las funciones que la ley y el Reglamento del RM le atribuyen FUNCIONES GENERALES (RM TERRITORIAL) 4. NOMBRAMIENTO DE LOS AUDITORES por los administradores o por cualquier socio cuando la Junta General no los hubiere designado antes de que finalice el ejercicio de auditar., El RM es una institución administrativa que tiene por objeto la publicidad oficial de las situaciones jurídicas de los empresarios en él inscritos, así como las funciones que la ley y el Reglamento del RM le atribuyen FUNCIONES GENERALES (RM TERRITORIAL) 1. PUBLICIDAD. Es el instrumento de publicidad legal de determinadas situaciones jurídicas de los empresarios. La eficacia de la publicidad legal es lo inscrito en el Registro, no lo publicado en el BORME -B.O.R.M.E: Boletín diario que hace el BOE, pero que está coordinado por el Registro Mercantil. Se publica un extracto de los actos inscritos mediante una referencia a su naturaleza. La eficacia de la publicidad es que todo lo inscrito se presume válido y exacto y es oponible a terceros [Esta función es la general del RM, específicamente corresponde al RM CENTRAL], Los empresarios individuales y los actos y contratos que establezca la ley art. 16 C de c: 1. Empresarios individuales 2. Sociedades mercantiles (incluyendo cooperativas) 3. Entidades de crédito y seguros y garantía 4. Instituciones de invbersión colectiva y fondos de pensiones 5. Personas que disponga la ley 6. Agrupaciones de interés económico 7. Sociedades civiles profesionales 8. Actos y contratos que la ley establezca (ley y Reglamento) ???? Empresarios sociales y navieros: obligatoria (el notario debe advertir de la obligatoriedad) Inscripción del acto constitutivo y modificaciones, El RM es una institución administrativa que tiene por objeto la publicidad oficial de las situaciones jurídicas de los empresarios en él inscritos, así como las funciones que la ley y el Reglamento del RM le atribuyen FUNCIONES GENERALES (RM TERRITORIAL) 2. LEGALIZACIÓN DE LOS LIBROS DE LOS EMPRESARIOS. (Antes era una función de los juzgados) art. 27 C de c. legalización de los empresarios y control superior por parte del RM de la legalización y de los libros de legalizaciones, REGISTRO MERCANTIL TERRITORIAL. En cada provincia + Ceuta + Melilla + Santiago de Compostela FUNCIONES GENERALES (RM TERRITORIAL) 1. PUBLICIDAD. Es el instrumento de publicidad legal de determinadas situaciones jurídicas de los empresarios. La eficacia de la publicidad legal es lo inscrito en el Registro, no lo publicado en el BORME -B.O.R.M.E: Boletín diario que hace el BOE, pero que está coordinado por el Registro Mercantil. Se publica un extracto de los actos inscritos mediante una referencia a su naturaleza. La eficacia de la publicidad es que todo lo inscrito se presume válido y exacto y es oponible a terceros [Esta función es la general del RM, específicamente corresponde al RM CENTRAL]