WARNING:
JavaScript is turned OFF. None of the links on this concept map will
work until it is reactivated.
If you need help turning JavaScript On, click here.
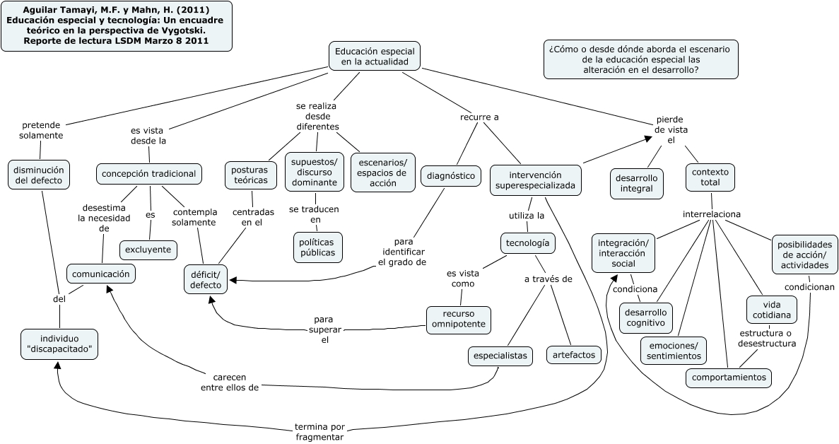
Este Cmap, tiene información relacionada con: Educación especial y tecnología 1, recurso omnipotente para superar el déficit/ defecto, tecnología es vista como recurso omnipotente, tecnología a través de especialistas, Educación especial en la actualidad se realiza desde diferentes supuestos/ discurso dominante, intervención superespecializada pierde de vista el desarrollo integral, diagnóstico para identificar el grado de déficit/ defecto, contexto total interrelaciona comportamientos, Educación especial en la actualidad se realiza desde diferentes escenarios/ espacios de acción, contexto total interrelaciona emociones/ sentimientos, Educación especial en la actualidad pierde de vista el desarrollo integral, comunicación del individuo "discapacitado", Educación especial en la actualidad pierde de vista el contexto total, concepción tradicional contempla solamente déficit/ defecto, contexto total interrelaciona posibilidades de acción/ actividades, posibilidades de acción/ actividades condicionan integración/ interacción social, contexto total interrelaciona vida cotidiana, integración/ interacción social condiciona desarrollo cognitivo, Educación especial en la actualidad recurre a diagnóstico, contexto total interrelaciona integración/ interacción social, contexto total interrelaciona desarrollo cognitivo