WARNING:
JavaScript is turned OFF. None of the links on this concept map will
work until it is reactivated.
If you need help turning JavaScript On, click here.
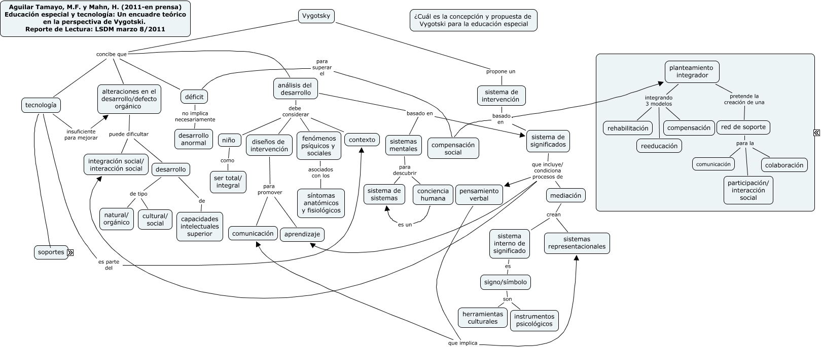
Este Cmap, tiene información relacionada con: Educación especial y tecnología 2, desarrollo de capacidades intelectuales superior, red de soporte para la comunicación, tecnología insuficiente para mejorar alteraciones en el desarrollo/defecto orgánico, Vygotsky concibe que alteraciones en el desarrollo/defecto orgánico, signo/símbolo son herramientas culturales, alteraciones en el desarrollo/defecto orgánico puede dificultar integración social/ interacción social, planteamiento integrador integrando 3 modelos rehabilitación, compensación social para superar el déficit, diseños de intervención para promover comunicación, análisis del desarrollo debe considerar niño, soportes tecnológicos deben considerar participación/ interacción social, soportes tecnológicos deben considerar propiedades técnicas de los aparatos, análisis del desarrollo basado en sistemas mentales, conciencia humana es un sistema de sistemas, sistema de intervención basado en sistema de significados, Vygotsky propone un sistema de intervención, Vygotsky concibe que tecnología, mediación crean sistema interno de significado, soportes tecnológicos en un contexto, soportes tecnológicos debe ir más allá de la funcion compensatoria