WARNING:
JavaScript is turned OFF. None of the links on this concept map will
work until it is reactivated.
If you need help turning JavaScript On, click here.
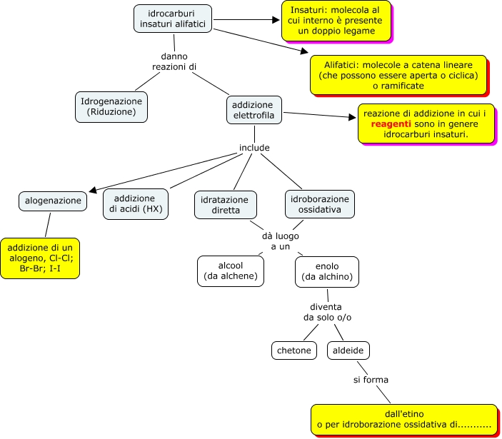
Questa Cmap, creata con IHMC CmapTools, contiene informazioni relative a: insaturi, addizione elettrofila reazione di addizione in cui i reagenti sono in genere idrocarburi insaturi., addizione elettrofila include idratazione diretta, idrocarburi insaturi alifatici Alifatici: molecole a catena lineare (che possono essere aperta o ciclica) o ramificate, idratazione diretta dà luogo a un enolo (da alchino), idrocarburi insaturi alifatici danno reazioni di addizione elettrofila, addizione elettrofila include addizione di acidi (HX), alogenazione addizione di un alogeno, Cl-Cl; Br-Br; I-I, aldeide si forma dall'etino o per idroborazione ossidativa di..........., idrocarburi insaturi alifatici danno reazioni di Idrogenazione (Riduzione), enolo (da alchino) diventa da solo o/o aldeide, idrocarburi insaturi alifatici Insaturi: molecola al cui interno è presente un doppio legame, idroborazione ossidativa dà luogo a un enolo (da alchino), idroborazione ossidativa dà luogo a un alcool (da alchene), addizione elettrofila include idroborazione ossidativa, addizione elettrofila include alogenazione, enolo (da alchino) diventa da solo o/o chetone, idratazione diretta dà luogo a un alcool (da alchene)