WARNING:
JavaScript is turned OFF. None of the links on this concept map will
work until it is reactivated.
If you need help turning JavaScript On, click here.
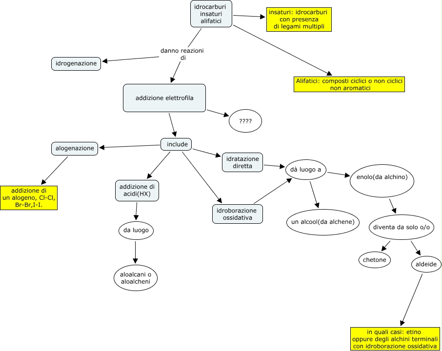
Questa Cmap, creata con IHMC CmapTools, contiene informazioni relative a: insaturi, idrocarburi insaturi alifatici Alifatici: composti ciclici o non ciclici non aromatici, include idroborazione ossidativa, idrocarburi insaturi alifatici danno reazioni di idrogenazione, idrocarburi insaturi alifatici insaturi: idrocarburi con presenza di legami multipli, include addizione di acidi(HX), alogenazione addizione di un alogeno, Cl-Cl, Br-Br,I-I., da luogo aloalcani o aloalcheni, include idratazione diretta, aldeide in quali casi: etino oppure degli alchini terminali con idroborazione ossidativa, addizione elettrofila ????, dà luogo a enolo(da alchino), addizione di acidi(HX) da luogo, include alogenazione, idratazione diretta dà luogo a, addizione elettrofila include, idroborazione ossidativa dà luogo a, dà luogo a un alcool(da alchene), enolo(da alchino) diventa da solo o/o, diventa da solo o/o chetone, idrocarburi insaturi alifatici danno reazioni di addizione elettrofila