WARNING:
JavaScript is turned OFF. None of the links on this concept map will
work until it is reactivated.
If you need help turning JavaScript On, click here.
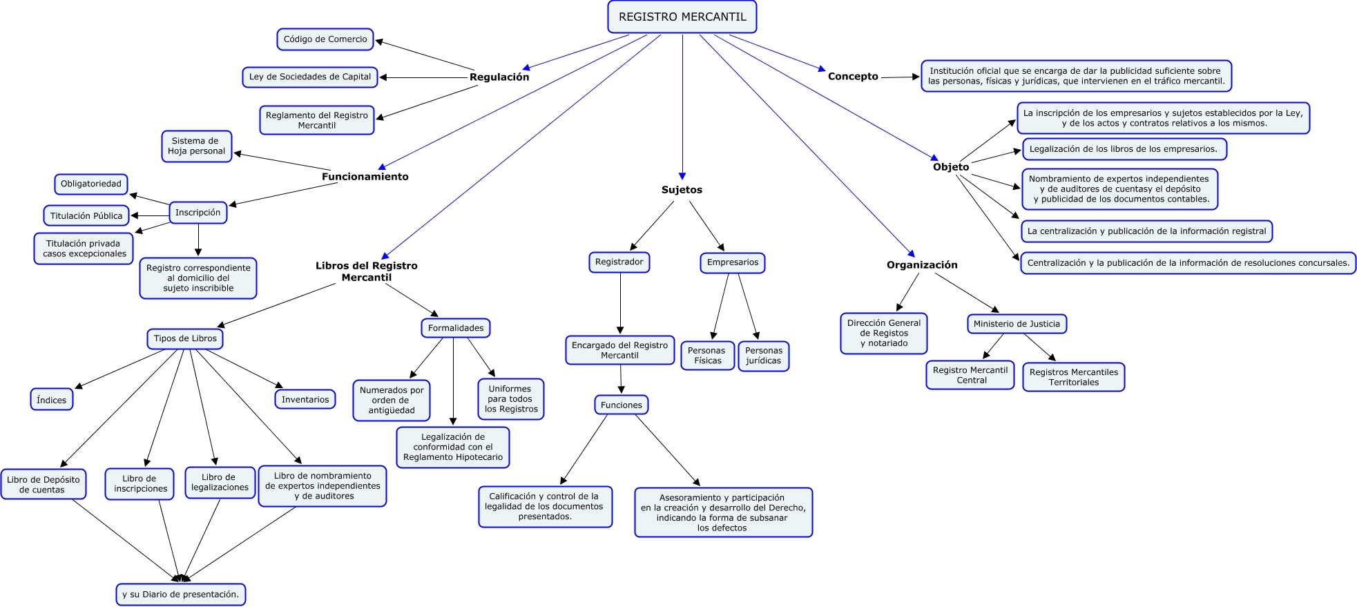
Este Cmap, tiene información relacionada con: Mapa conceptual Registro mercantil, REGISTRO MERCANTIL Concepto Institución oficial que se encarga de dar la publicidad suficiente sobre las personas, físicas y jurídicas, que intervienen en el tráfico mercantil., REGISTRO MERCANTIL Funcionamiento Inscripción, Libro de legalizaciones ???? y su Diario de presentación., REGISTRO MERCANTIL Regulación Ley de Sociedades de Capital, Funciones ???? Asesoramiento y participación en la creación y desarrollo del Derecho, indicando la forma de subsanar los defectos, Tipos de Libros ???? Libro de inscripciones, REGISTRO MERCANTIL Libros del Registro Mercantil Tipos de Libros, Tipos de Libros ???? Libro de legalizaciones, REGISTRO MERCANTIL Libros del Registro Mercantil Formalidades, Tipos de Libros ???? Inventarios, Empresarios ???? Personas jurídicas, Formalidades ???? Uniformes para todos los Registros, REGISTRO MERCANTIL Sujetos Registrador, REGISTRO MERCANTIL Objeto La centralización y publicación de la información registral, REGISTRO MERCANTIL Regulación Reglamento del Registro Mercantil, Libro de inscripciones ???? y su Diario de presentación., REGISTRO MERCANTIL Funcionamiento Sistema de Hoja personal, Inscripción ???? Titulación Pública, REGISTRO MERCANTIL Objeto Nombramiento de expertos independientes y de auditores de cuentasy el depósito y publicidad de los documentos contables., Encargado del Registro Mercantil ???? Funciones