WARNING:
JavaScript is turned OFF. None of the links on this concept map will
work until it is reactivated.
If you need help turning JavaScript On, click here.
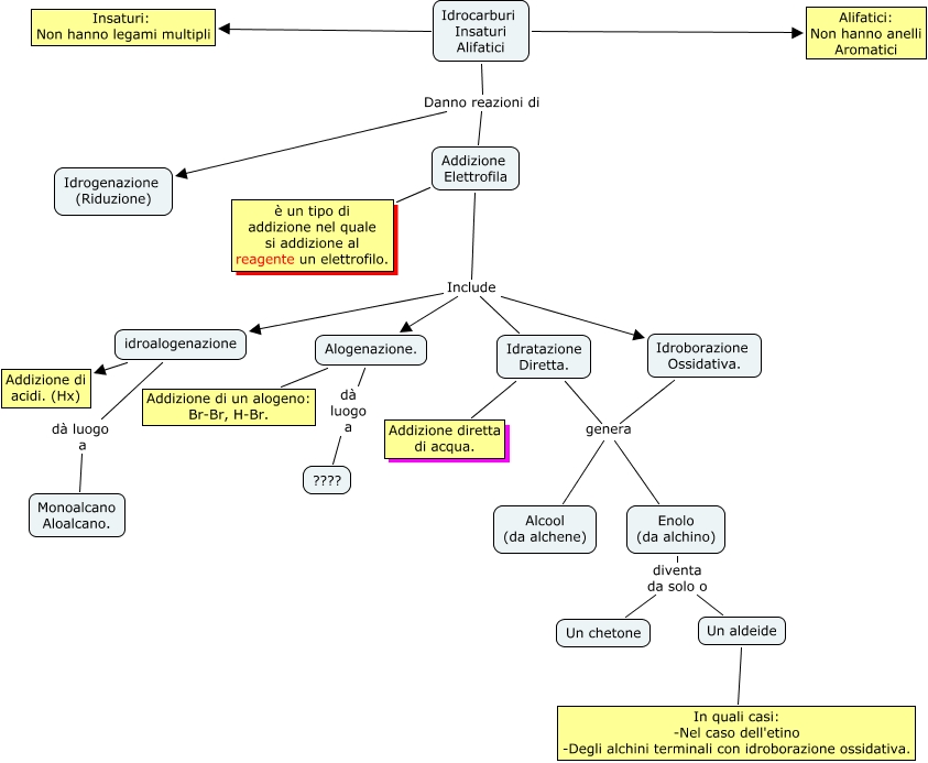
Questa Cmap, creata con IHMC CmapTools, contiene informazioni relative a: Insaturi, Idratazione Diretta. genera Alcool (da alchene), Idrocarburi Insaturi Alifatici Danno reazioni di Addizione Elettrofila, Idratazione Diretta. Addizione diretta di acqua., idroalogenazione Addizione di acidi. (Hx), Enolo (da alchino) diventa da solo o Un aldeide, Idroborazione Ossidativa. genera Enolo (da alchino), Alogenazione. dà luogo a ????, Addizione Elettrofila Include Alogenazione., Enolo (da alchino) diventa da solo o Un chetone, Idroborazione Ossidativa. genera Alcool (da alchene), Idrocarburi Insaturi Alifatici Insaturi: Non hanno legami multipli, Idrocarburi Insaturi Alifatici Danno reazioni di Idrogenazione (Riduzione), Addizione Elettrofila Include Idroborazione Ossidativa., Addizione Elettrofila Include idroalogenazione, idroalogenazione dà luogo a Monoalcano Aloalcano., Idratazione Diretta. genera Enolo (da alchino), Alogenazione. Addizione di un alogeno: Br-Br, H-Br., Idrocarburi Insaturi Alifatici Alifatici: Non hanno anelli Aromatici, Addizione Elettrofila è un tipo di addizione nel quale si addizione al reagente un elettrofilo., Addizione Elettrofila Include Idratazione Diretta.