WARNING:
JavaScript is turned OFF. None of the links on this concept map will
work until it is reactivated.
If you need help turning JavaScript On, click here.
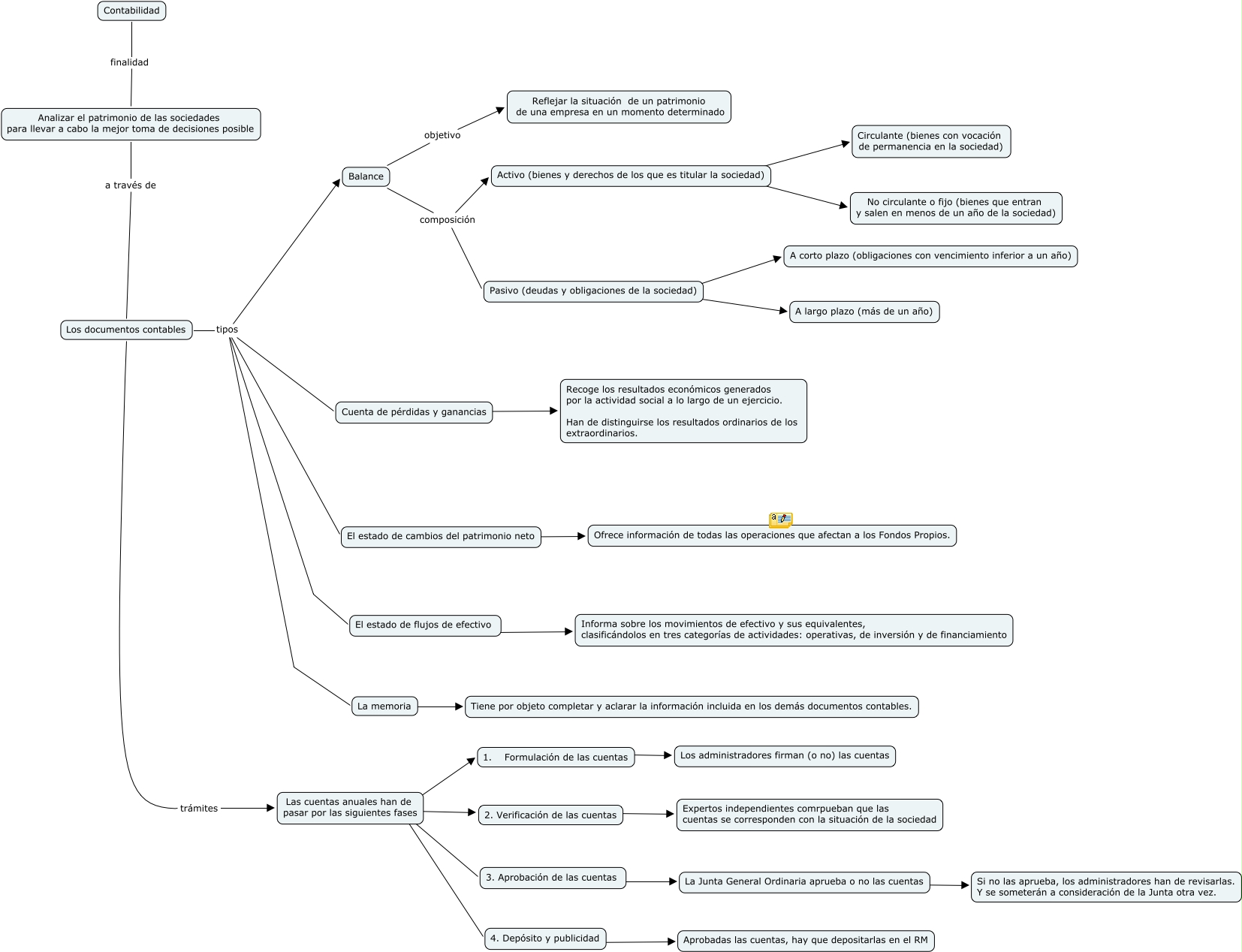
Este Cmap, tiene información relacionada con: Mercantil II - Caso 4, Los documentos contables trámites Las cuentas anuales han de pasar por las siguientes fases, Los documentos contables tipos El estado de cambios del patrimonio neto, La Junta General Ordinaria aprueba o no las cuentas ???? Si no las aprueba, los administradores han de revisarlas. Y se someterán a consideración de la Junta otra vez., Las cuentas anuales han de pasar por las siguientes fases ???? 1. Formulación de las cuentas, Las cuentas anuales han de pasar por las siguientes fases ???? 4. Depósito y publicidad, Contabilidad finalidad Analizar el patrimonio de las sociedades para llevar a cabo la mejor toma de decisiones posible, Las cuentas anuales han de pasar por las siguientes fases ???? 3. Aprobación de las cuentas, Pasivo (deudas y obligaciones de la sociedad) ???? A largo plazo (más de un año), Balance composición Pasivo (deudas y obligaciones de la sociedad), Balance objetivo Reflejar la situación de un patrimonio de una empresa en un momento determinado, Activo (bienes y derechos de los que es titular la sociedad) ???? Circulante (bienes con vocación de permanencia en la sociedad), El estado de flujos de efectivo ???? Informa sobre los movimientos de efectivo y sus equivalentes, clasificándolos en tres categorías de actividades: operativas, de inversión y de financiamiento, Los documentos contables tipos El estado de flujos de efectivo, Las cuentas anuales han de pasar por las siguientes fases ???? 2. Verificación de las cuentas, Pasivo (deudas y obligaciones de la sociedad) ???? A corto plazo (obligaciones con vencimiento inferior a un año), Los documentos contables tipos Cuenta de pérdidas y ganancias, Los documentos contables tipos Balance, La memoria ???? Tiene por objeto completar y aclarar la información incluida en los demás documentos contables., Activo (bienes y derechos de los que es titular la sociedad) ???? No circulante o fijo (bienes que entran y salen en menos de un año de la sociedad), Cuenta de pérdidas y ganancias ???? Recoge los resultados económicos generados por la actividad social a lo largo de un ejercicio. Han de distinguirse los resultados ordinarios de los extraordinarios.