WARNING:
JavaScript is turned OFF. None of the links on this concept map will
work until it is reactivated.
If you need help turning JavaScript On, click here.
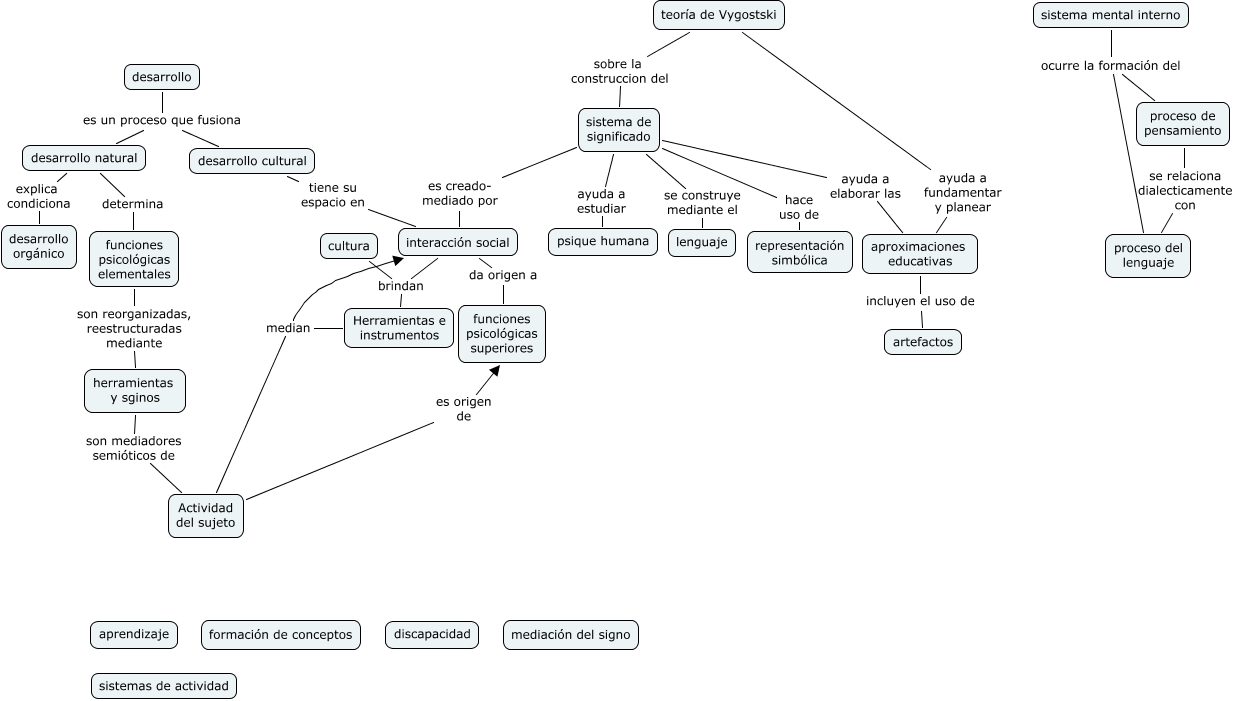
Este Cmap, tiene información relacionada con: Tecnologia y educacion especial, Herramientas e instrumentos median Actividad del sujeto, aproximaciones educativas incluyen el uso de artefactos, desarrollo es un proceso que fusiona desarrollo natural, interacción social da origen a funciones psicológicas superiores, desarrollo cultural tiene su espacio en interacción social, proceso de pensamiento se relaciona dialecticamente con proceso del lenguaje, interacción social brindan Herramientas e instrumentos, sistema de significado es creado- mediado por interacción social, teoría de Vygostski sobre la construccion del sistema de significado, herramientas y sginos son mediadores semióticos de Actividad del sujeto, sistema de significado ayuda a elaborar las aproximaciones educativas, sistema mental interno ocurre la formación del proceso del lenguaje, sistema de significado se construye mediante el lenguaje, Herramientas e instrumentos median interacción social, cultura brindan Herramientas e instrumentos, desarrollo natural determina funciones psicológicas elementales, desarrollo es un proceso que fusiona desarrollo cultural, funciones psicológicas elementales son reorganizadas, reestructuradas mediante herramientas y sginos, Actividad del sujeto es origen de funciones psicológicas superiores, desarrollo natural explica condiciona desarrollo orgánico