WARNING:
JavaScript is turned OFF. None of the links on this concept map will
work until it is reactivated.
If you need help turning JavaScript On, click here.
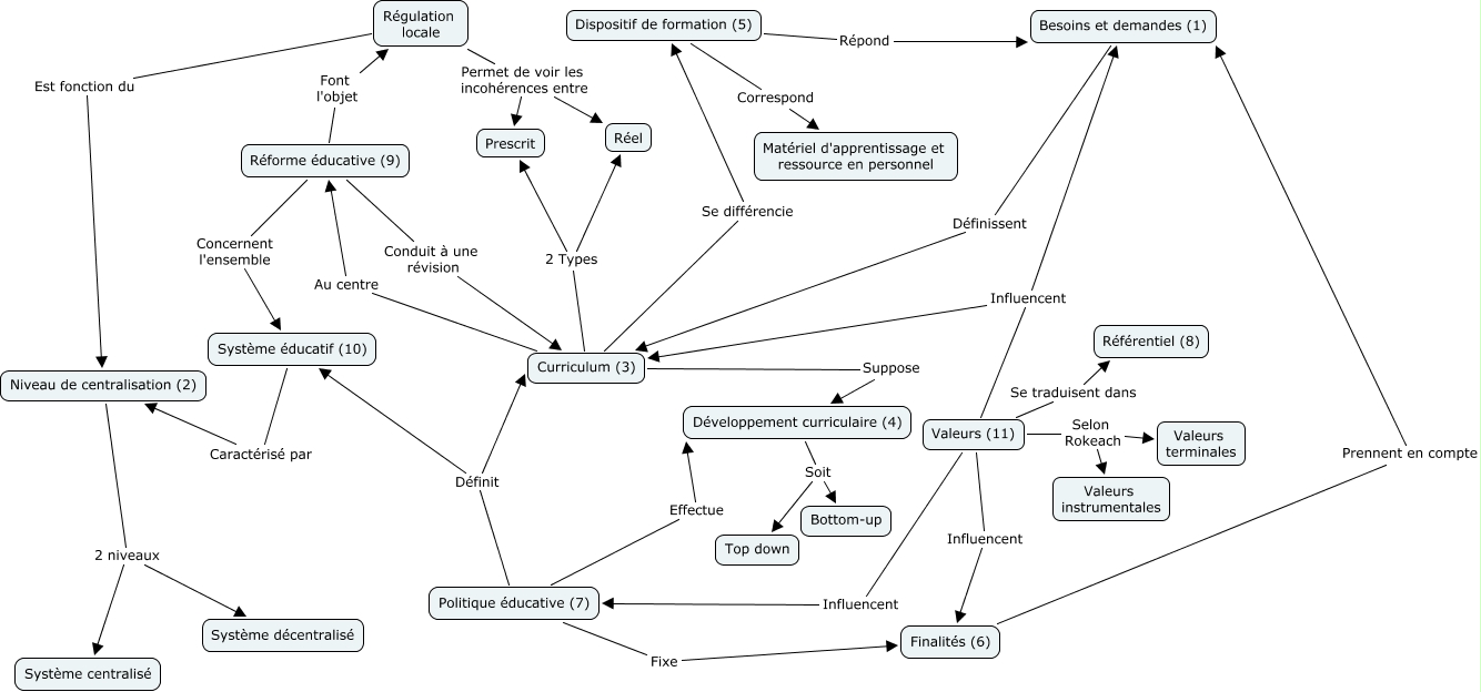
Cette carte de concepts créée avec IHMC CmapTools traite de: Carte 11 concepts, Valeurs (11) Influencent Besoins et demandes (1), Curriculum (3) 2 Types Prescrit, Valeurs (11) Selon Rokeach Valeurs instrumentales, Niveau de centralisation (2) 2 niveaux Système décentralisé, Réforme éducative (9) Concernent l'ensemble Système éducatif (10), Valeurs (11) Influencent Politique éducative (7), Réforme éducative (9) Font l'objet Régulation locale, Politique éducative (7) Définit Système éducatif (10), Régulation locale Est fonction du Niveau de centralisation (2), Curriculum (3) 2 Types Réel, Valeurs (11) Influencent Curriculum (3), Régulation locale Permet de voir les incohérences entre Réel, Politique éducative (7) Effectue Développement curriculaire (4), Valeurs (11) Selon Rokeach Valeurs terminales, Régulation locale Permet de voir les incohérences entre Prescrit, Politique éducative (7) Fixe Finalités (6), Curriculum (3) Se différencie Dispositif de formation (5), Valeurs (11) Influencent Finalités (6), Niveau de centralisation (2) 2 niveaux Système centralisé, Besoins et demandes (1) Définissent Curriculum (3)