WARNING:
JavaScript is turned OFF. None of the links on this concept map will
work until it is reactivated.
If you need help turning JavaScript On, click here.
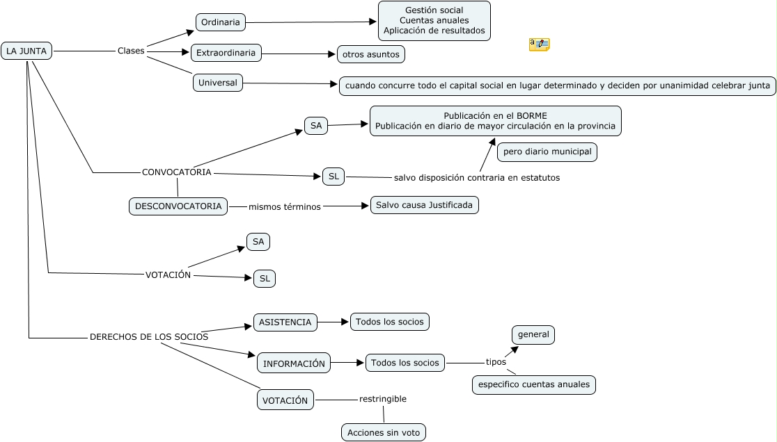
Este Cmap, tiene información relacionada con: CMAPS- ESCENARIO 5, LA JUNTA VOTACIÓN SL, LA JUNTA Clases Ordinaria, VOTACIÓN restringible Acciones sin voto, Todos los socios tipos general, Extraordinaria ???? otros asuntos, LA JUNTA DERECHOS DE LOS SOCIOS ASISTENCIA, LA JUNTA CONVOCATORIA SA, LA JUNTA Clases Universal, Universal ???? cuando concurre todo el capital social en lugar determinado y deciden por unanimidad celebrar junta, LA JUNTA Clases Extraordinaria, DESCONVOCATORIA mismos términos Salvo causa Justificada, SA ???? Publicación en el BORME Publicación en diario de mayor circulación en la provincia, LA JUNTA DERECHOS DE LOS SOCIOS VOTACIÓN, INFORMACIÓN ???? Todos los socios, ASISTENCIA ???? Todos los socios, LA JUNTA CONVOCATORIA SL, LA JUNTA CONVOCATORIA DESCONVOCATORIA, Todos los socios tipos especifico cuentas anuales, LA JUNTA DERECHOS DE LOS SOCIOS INFORMACIÓN, Ordinaria ???? Gestión social Cuentas anuales Aplicación de resultados