WARNING:
JavaScript is turned OFF. None of the links on this concept map will
work until it is reactivated.
If you need help turning JavaScript On, click here.
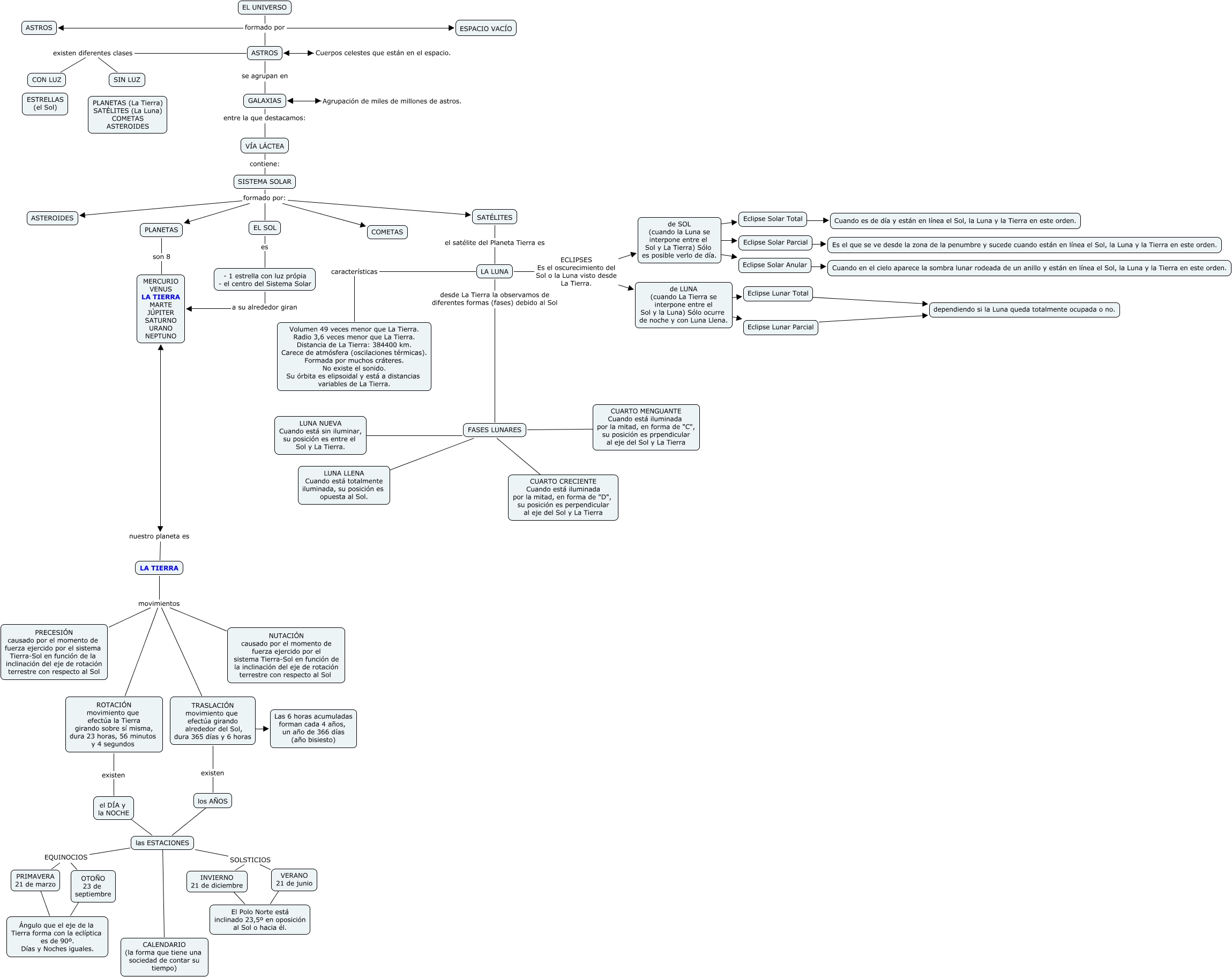
Aquest mapa conceptual conté informació relacionada amb: una mirada al cielo, de SOL (cuando la Luna se interpone entre el Sol y La Tierra) Sólo es posible verlo de día. ???? Eclipse Solar Anular, OTOÑO 23 de septiembre ???? Ángulo que el eje de la Tierra forma con la eclíptica es de 90º. Días y Noches iguales., GALAXIAS entre la que destacamos: VÍA LÁCTEA, las ESTACIONES EQUINOCIOS PRIMAVERA 21 de marzo, Eclipse Lunar Parcial ???? dependiendo si la Luna queda totalmente ocupada o no., SISTEMA SOLAR formado por: COMETAS, EL UNIVERSO formado por ESPACIO VACÍO, las ESTACIONES EQUINOCIOS OTOÑO 23 de septiembre, EL UNIVERSO formado por ASTROS, ASTROS se agrupan en GALAXIAS, de LUNA (cuando La Tierra se interpone entre el Sol y la Luna) Sólo ocurre de noche y con Luna Llena. ???? Eclipse Lunar Total, TRASLACIÓN movimiento que efectúa girando alrededor del Sol, dura 365 días y 6 horas ???? Las 6 horas acumuladas forman cada 4 años, un año de 366 días (año bisiesto), LA TIERRA movimientos TRASLACIÓN movimiento que efectúa girando alrededor del Sol, dura 365 días y 6 horas, Eclipse Solar Total ???? Cuando es de día y están en línea el Sol, la Luna y la Tierra en este orden., los AÑOS ???? las ESTACIONES, ROTACIÓN movimiento que efectúa la Tierra girando sobre sí misma, dura 23 horas, 56 minutos y 4 segundos existen el DÍA y la NOCHE, FASES LUNARES ???? CUARTO CRECIENTE Cuando está iluminada por la mitad, en forma de "D", su posición es perpendicular al eje del Sol y La Tierra, EL UNIVERSO formado por ASTROS, Eclipse Solar Anular ???? Cuando en el cielo aparece la sombra lunar rodeada de un anillo y están en línea el Sol, la Luna y la Tierra en este orden., LA TIERRA movimientos NUTACIÓN causado por el momento de fuerza ejercido por el sistema Tierra-Sol en función de la inclinación del eje de rotación terrestre con respecto al Sol