WARNING:
JavaScript is turned OFF. None of the links on this concept map will
work until it is reactivated.
If you need help turning JavaScript On, click here.
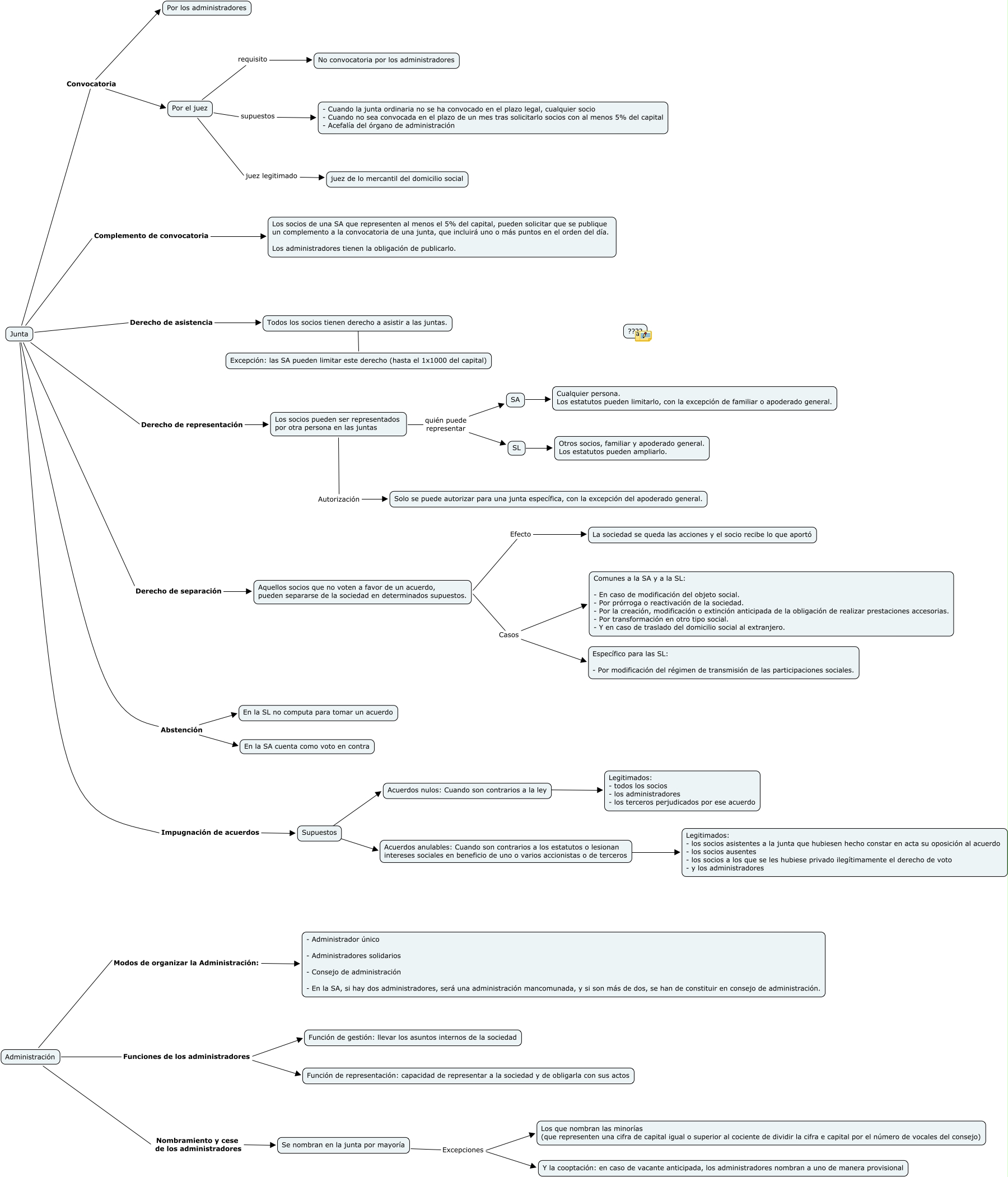
Este Cmap, tiene información relacionada con: Mercantil II - Caso 6, Junta Derecho de separación Aquellos socios que no voten a favor de un acuerdo, pueden separarse de la sociedad en determinados supuestos., Por el juez juez legitimado juez de lo mercantil del domicilio social, SL ???? Otros socios, familiar y apoderado general. Los estatutos pueden ampliarlo., Junta Impugnación de acuerdos Supuestos, Administración Nombramiento y cese de los administradores Se nombran en la junta por mayoría, Por el juez supuestos - Cuando la junta ordinaria no se ha convocado en el plazo legal, cualquier socio - Cuando no sea convocada en el plazo de un mes tras solicitarlo socios con al menos 5% del capital - Acefalía del órgano de administración, Los socios pueden ser representados por otra persona en las juntas quién puede representar SA, Junta Complemento de convocatoria Los socios de una SA que representen al menos el 5% del capital, pueden solicitar que se publique un complemento a la convocatoria de una junta, que incluirá uno o más puntos en el orden del día. Los administradores tienen la obligación de publicarlo., Aquellos socios que no voten a favor de un acuerdo, pueden separarse de la sociedad en determinados supuestos. Efecto La sociedad se queda las acciones y el socio recibe lo que aportó, Administración Modos de organizar la Administración: - Administrador único - Administradores solidarios - Consejo de administración - En la SA, si hay dos administradores, será una administración mancomunada, y si son más de dos, se han de constituir en consejo de administración., Los socios pueden ser representados por otra persona en las juntas quién puede representar SL, Supuestos ???? Acuerdos nulos: Cuando son contrarios a la ley, Se nombran en la junta por mayoría Excepciones Y la cooptación: en caso de vacante anticipada, los administradores nombran a uno de manera provisional, Junta Abstención En la SL no computa para tomar un acuerdo, Se nombran en la junta por mayoría Excepciones Los que nombran las minorías (que representen una cifra de capital igual o superior al cociente de dividir la cifra e capital por el número de vocales del consejo), Todos los socios tienen derecho a asistir a las juntas. ???? Excepción: las SA pueden limitar este derecho (hasta el 1x1000 del capital), Junta Derecho de representación Los socios pueden ser representados por otra persona en las juntas, Administración Funciones de los administradores Función de gestión: llevar los asuntos internos de la sociedad, Aquellos socios que no voten a favor de un acuerdo, pueden separarse de la sociedad en determinados supuestos. Casos Específico para las SL: - Por modificación del régimen de transmisión de las participaciones sociales., Supuestos ???? Acuerdos anulables: Cuando son contrarios a los estatutos o lesionan intereses sociales en beneficio de uno o varios accionistas o de terceros