WARNING:
JavaScript is turned OFF. None of the links on this concept map will
work until it is reactivated.
If you need help turning JavaScript On, click here.
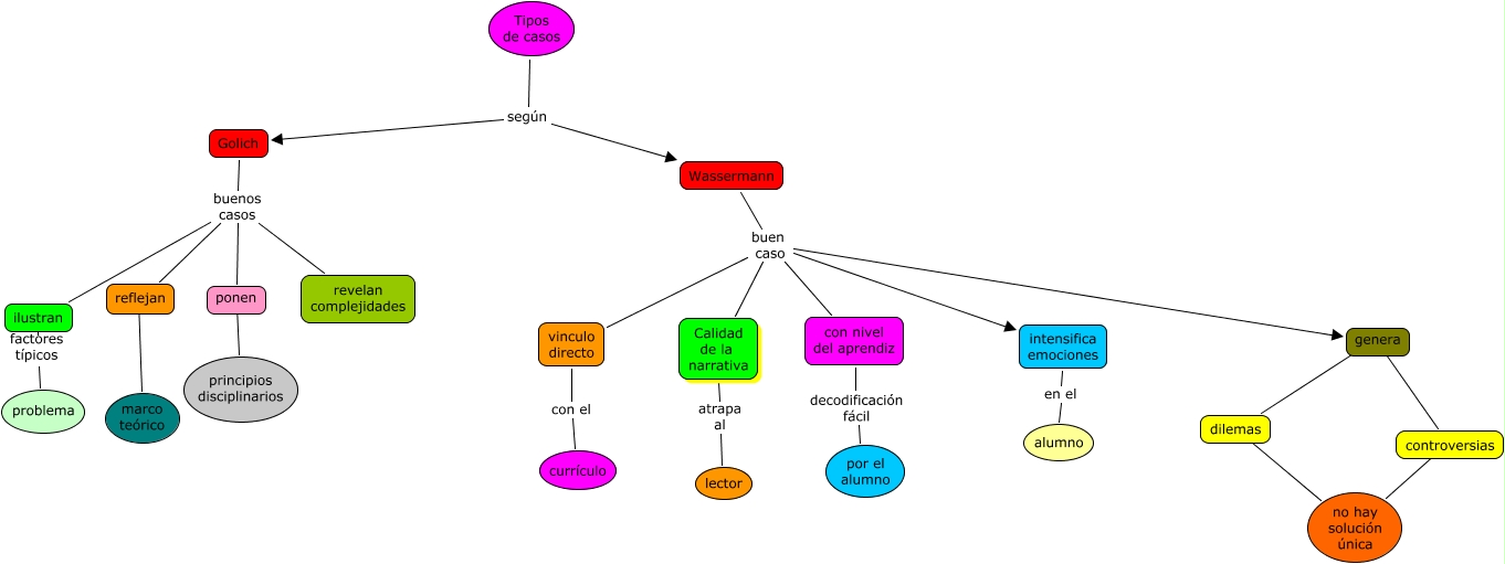
Este Cmap, tiene información relacionada con: Tipos de casos, Wassermann buen caso Calidad de la narrativa, Golich buenos casos ilustran, con nivel del aprendiz decodificación fácil por el alumno, ponen ???? principios disciplinarios, controversias ???? no hay solución única, vinculo directo con el currículo, Tipos de casos según Golich, Golich buenos casos ponen, Tipos de casos según Wassermann, intensifica emociones en el alumno, dilemas ???? no hay solución única, Wassermann buen caso intensifica emociones, Wassermann buen caso vinculo directo, Golich buenos casos reflejan, genera ???? dilemas, genera ???? controversias, reflejan ???? marco teórico, Calidad de la narrativa atrapa al lector, Wassermann buen caso con nivel del aprendiz, Wassermann buen caso genera