WARNING:
JavaScript is turned OFF. None of the links on this concept map will
work until it is reactivated.
If you need help turning JavaScript On, click here.
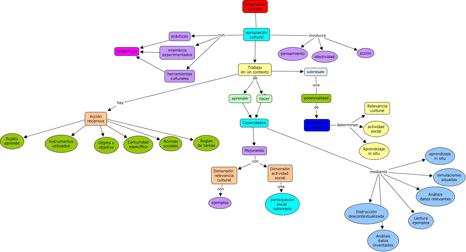
Este Cmap, tiene información relacionada con: Enseñanza situada, apropiación cultural con herramientas culturales, apropiación cultural involucra pensamiento, Capacidades mediante Lectura ejemplos, Acción recíproca ???? instrumentos utilizados, Trabajo en un contexto de hacer, Acción recíproca ???? Normas sociales, apropiación cultural con miembros experimentados, prácticas ???? Andamiaje, Acción recíproca ???? Sujeto aprende, herramientas culturales ???? Andamiaje, Acción recíproca ???? Reglas de tareas, hacer ???? Capacidades, situaciones reales determinan Aprendizaje in situ, apropiación cultural involucra afectividad, apropiación cultural con prácticas, Capacidades ???? Mejorando, miembros experimentados ???? Andamiaje, sobresale una potencialidad, Capacidades mediante simulaciones situadas, situaciones reales determinan actividad social