WARNING:
JavaScript is turned OFF. None of the links on this concept map will
work until it is reactivated.
If you need help turning JavaScript On, click here.
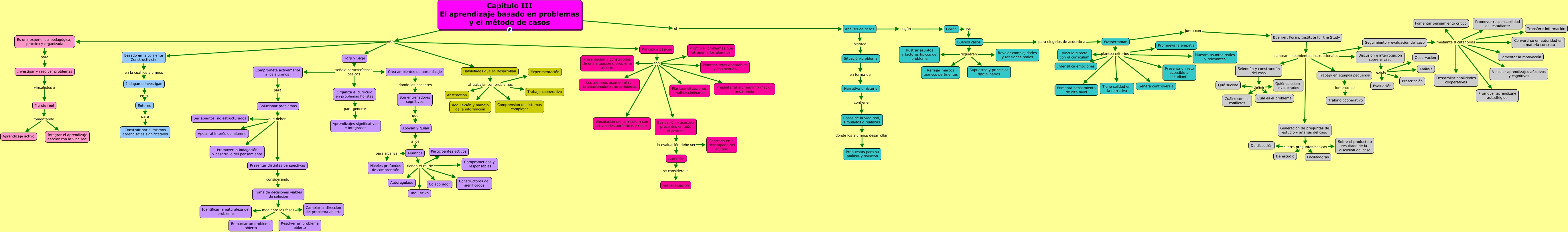
Este Cmap, tiene información relacionada con: capituloIII, Buenos casos requieren Ilustrar asuntos y factores típicos del problema, Wassermman plantea criterios Vínculo directo con el currículum, Buenos casos requieren Supuestos y principios disciplinarios, Selección y construcción del caso definir Cuáles son los conflictos, Indagan e investigan en su Entorno, Buenos casos requieren Revelar complejidades y tensiones reales, Toma de decisiones viables de solución mediante las fases Identificar la naturaleza del problema, Apoyan y guían a los Alumnos, Wassermman junto con Boehrer, Foran, Institute for the Study, Solucionar problemas que deben Promover la indagación y desarrollo del pensamiento, Capítulo III El aprendizaje basado en problemas y el método de casos ABP Basado en la corriente Constructivista, Boehrer, Foran, Institute for the Study plantean lineamientos instruccionales Selección y construcción del caso, Situación-problema en forma de Narrativa o historia, Wassermman plantea criterios Intensifica emociones, Discusión e interrogación sobre el caso existe Prescripción, Discusión e interrogación sobre el caso existe Observación, Capítulo III El aprendizaje basado en problemas y el método de casos ABP Principios básicos, Organiza el currículo en problemas holistas para generar Aprendizajes significativos e integrados, Buenos casos requieren Reflejar marcos teóricos pertinentes, Seguimiento y evaluación del caso mediante 8 categorías Vincular aprendizajes afectivos y cognitivos