WARNING:
JavaScript is turned OFF. None of the links on this concept map will
work until it is reactivated.
If you need help turning JavaScript On, click here.
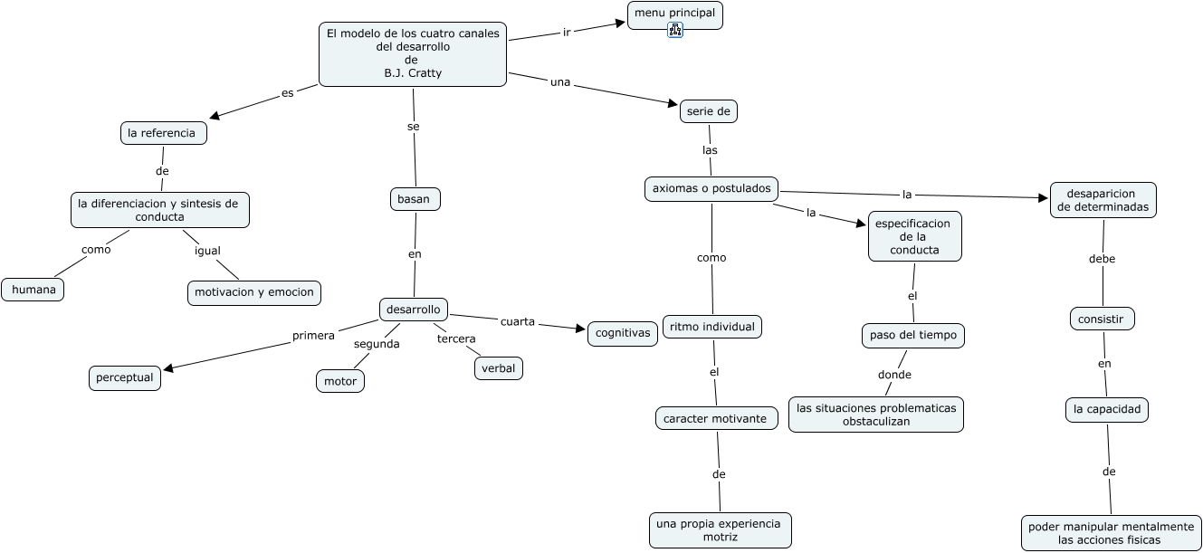
Este Cmap, tiene información relacionada con: Copia de septimo mapa, especificacion de la conducta el paso del tiempo, axiomas o postulados como ritmo individual, El modelo de los cuatro canales del desarrollo de B.J. Cratty ir menu principal, paso del tiempo donde las situaciones problematicas obstaculizan, desarrollo cuarta cognitivas, la referencia de la diferenciacion y sintesis de conducta, la capacidad de poder manipular mentalmente las acciones fisicas, la diferenciacion y sintesis de conducta como humana, la diferenciacion y sintesis de conducta igual motivacion y emocion, axiomas o postulados la desaparicion de determinadas, serie de las axiomas o postulados, basan en desarrollo, desarrollo segunda motor, El modelo de los cuatro canales del desarrollo de B.J. Cratty se basan, ritmo individual el caracter motivante, caracter motivante de una propia experiencia motriz, El modelo de los cuatro canales del desarrollo de B.J. Cratty es la referencia, axiomas o postulados la especificacion de la conducta, desaparicion de determinadas debe consistir, consistir en la capacidad