WARNING:
JavaScript is turned OFF. None of the links on this concept map will
work until it is reactivated.
If you need help turning JavaScript On, click here.
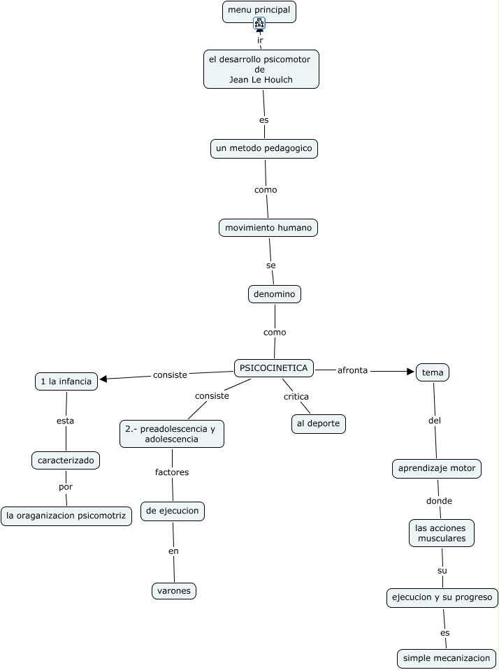
Este Cmap, tiene información relacionada con: Copia de cuarto tema, las acciones musculares su ejecucion y su progreso, movimiento humano se denomino, aprendizaje motor donde las acciones musculares, PSICOCINETICA afronta tema, 2.- preadolescencia y adolescencia factores de ejecucion, ejecucion y su progreso es simple mecanizacion, PSICOCINETICA consiste 1 la infancia, 1 la infancia esta caracterizado, de ejecucion en varones, el desarrollo psicomotor de Jean Le Houlch ir menu principal, PSICOCINETICA consiste 2.- preadolescencia y adolescencia, tema del aprendizaje motor, un metodo pedagogico como movimiento humano, el desarrollo psicomotor de Jean Le Houlch es un metodo pedagogico, PSICOCINETICA critica al deporte, caracterizado por la oraganizacion psicomotriz, denomino como PSICOCINETICA