IHMC Public Cmaps (2)

        Electiva Aprende Grupo 2
        ANDREA PAOLA NUVAN PULIDO

            El cerebro.ppt
            EL CEREBRO HUMANO.doc
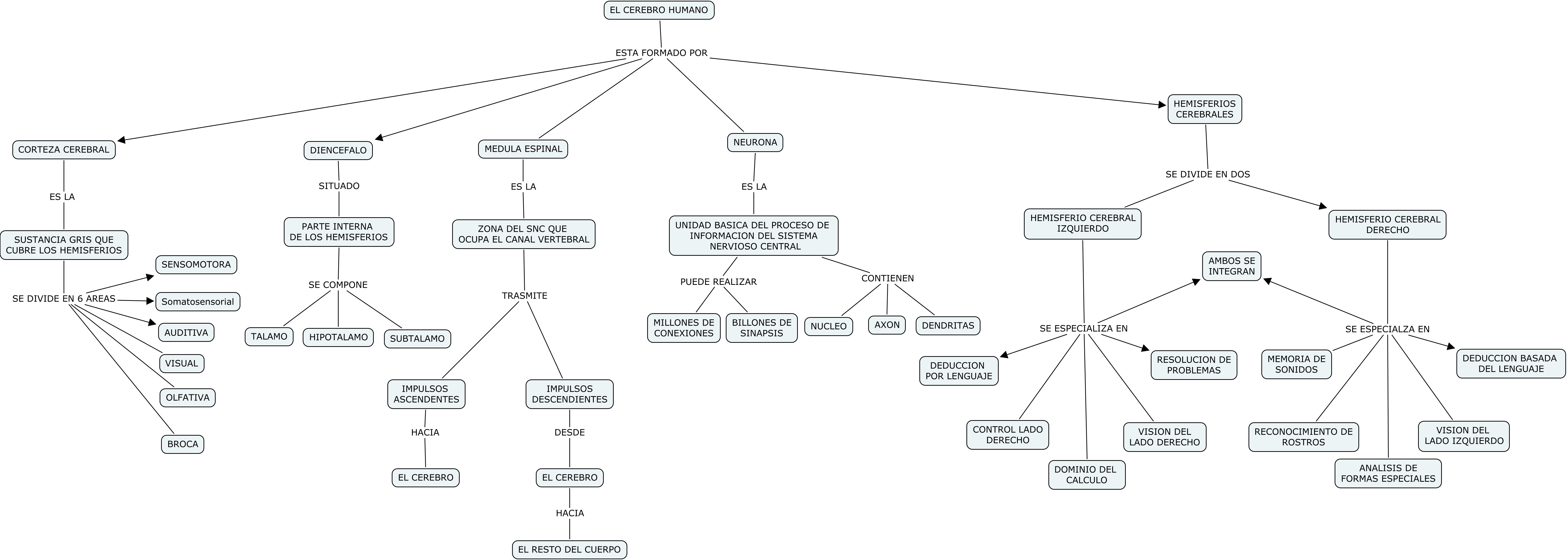
            MAPA CEREBRO.cmap
            MAPA CONCEPTUAL CEREBRO.pdf
            MAPA CONCEPTUAL CEREBRO.jpg
            MAPAS CONCEP.xls
            REFERENCIAS.doc