WARNING:
JavaScript is turned OFF. None of the links on this concept map will
work until it is reactivated.
If you need help turning JavaScript On, click here.
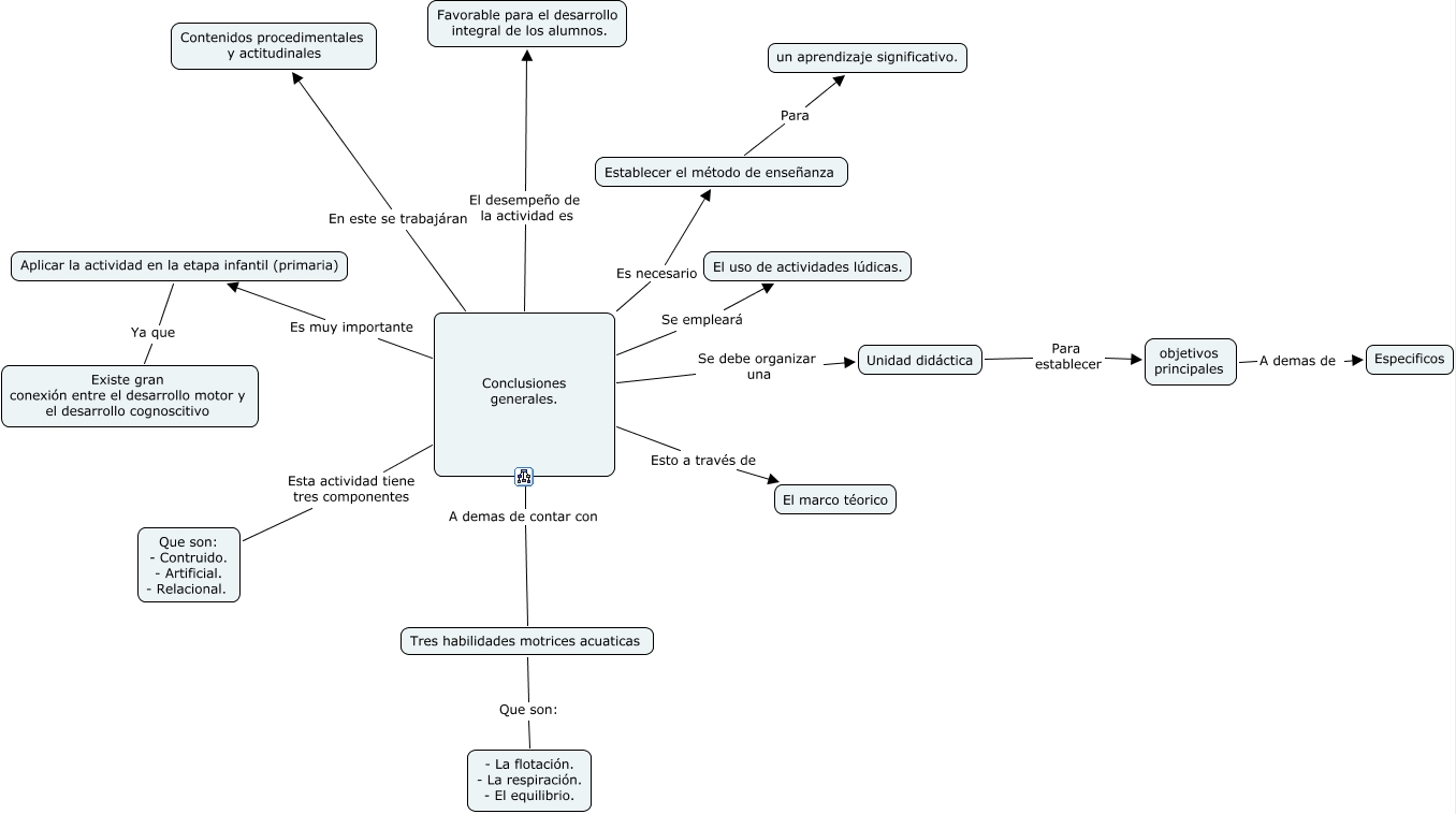
Este Cmap, tiene información relacionada con: MAPA 6, Conclusiones generales. El desempeño de la actividad es Favorable para el desarrollo integral de los alumnos., Conclusiones generales. En este se trabajáran Contenidos procedimentales y actitudinales, Aplicar la actividad en la etapa infantil (primaria) Ya que Existe gran conexión entre el desarrollo motor y el desarrollo cognoscitivo, Establecer el método de enseñanza Para un aprendizaje significativo., Conclusiones generales. Es muy importante Aplicar la actividad en la etapa infantil (primaria), Conclusiones generales. Se debe organizar una Unidad didáctica, objetivos principales A demas de Especificos, Conclusiones generales. Es necesario Establecer el método de enseñanza, Tres habilidades motrices acuaticas Que son: - La flotación. - La respiración. - El equilibrio., Conclusiones generales. Se empleará El uso de actividades lúdicas., Unidad didáctica Para establecer objetivos principales, Conclusiones generales. Esta actividad tiene tres componentes Que son: - Contruido. - Artificial. - Relacional., Conclusiones generales. Esto a través de El marco téorico, Conclusiones generales. A demas de contar con Tres habilidades motrices acuaticas