WARNING:
JavaScript is turned OFF. None of the links on this concept map will
work until it is reactivated.
If you need help turning JavaScript On, click here.
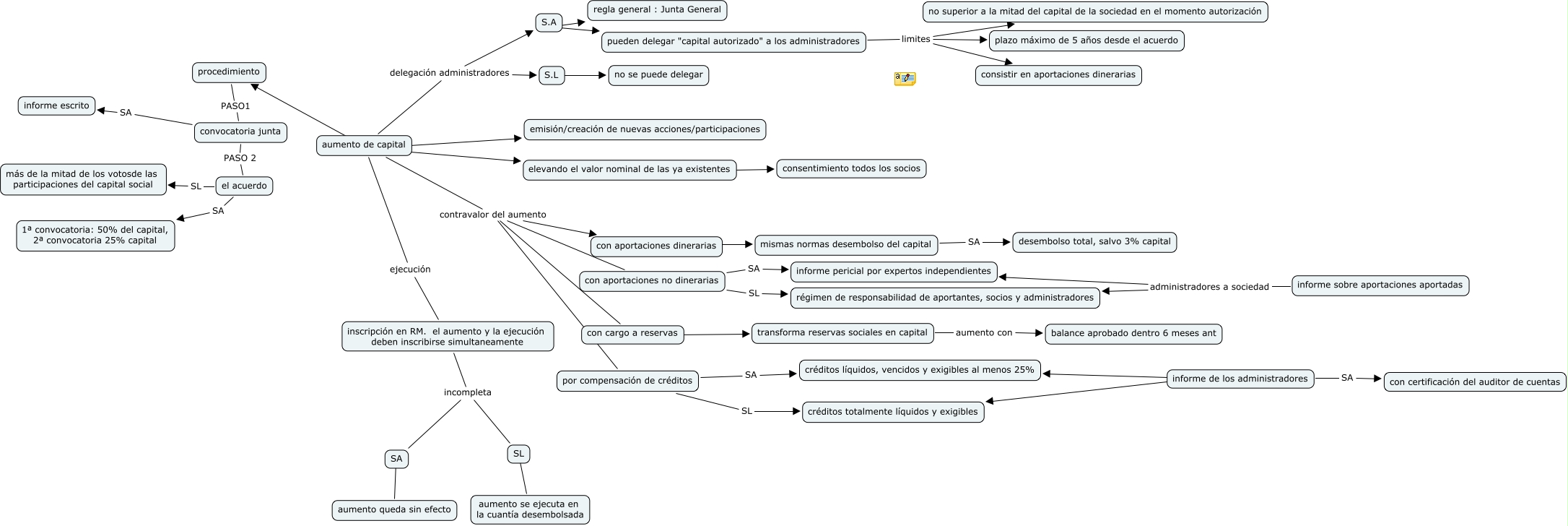
Este Cmap, tiene información relacionada con: escenario 8 mercantil II, informe de los administradores es créditos totalmente líquidos y exigibles, con aportaciones no dinerarias SA informe pericial por expertos independientes, pueden delegar "capital autorizado" a los administradores limites consistir en aportaciones dinerarias, pueden delegar "capital autorizado" a los administradores limites no superior a la mitad del capital de la sociedad en el momento autorización, convocatoria junta PASO 2 el acuerdo, aumento de capital delegación administradores S.A, S.A es pueden delegar "capital autorizado" a los administradores, con aportaciones dinerarias es mismas normas desembolso del capital, S.A es regla general : Junta General, pueden delegar "capital autorizado" a los administradores limites plazo máximo de 5 años desde el acuerdo, el acuerdo SA 1ª convocatoria: 50% del capital, 2ª convocatoria 25% capital, SA es aumento queda sin efecto, aumento de capital contravalor del aumento por compensación de créditos, informe sobre aportaciones aportadas administradores a sociedad informe pericial por expertos independientes, con aportaciones no dinerarias SL régimen de responsabilidad de aportantes, socios y administradores, por compensación de créditos SL créditos totalmente líquidos y exigibles, aumento de capital contravalor del aumento con aportaciones dinerarias, elevando el valor nominal de las ya existentes es consentimiento todos los socios, S.L es no se puede delegar, inscripción en RM. el aumento y la ejecución deben inscribirse simultaneamente incompleta SA