WARNING:
JavaScript is turned OFF. None of the links on this concept map will
work until it is reactivated.
If you need help turning JavaScript On, click here.
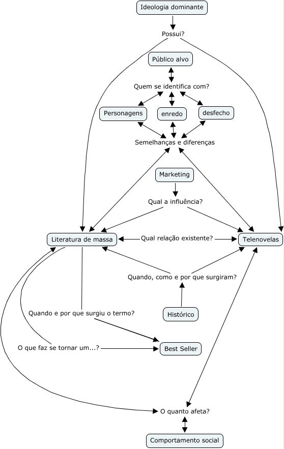
Esse mapa conceitual, produzido no IHMC CmapTools, tem a informação relacionada a: Mapa 2, Personagens Semelhanças e diferenças Telenovelas, Ideologia dominante Possui? Literatura de massa, Ideologia dominante Possui? Telenovelas, Histórico Quando, como e por que surgiram? Telenovelas, Comportamento social O quanto afeta? Literatura de massa, Best Seller Quando e por que surgiu o termo? Literatura de massa, Personagens Semelhanças e diferenças desfecho, Público alvo Quem se identifica com? desfecho, Público alvo Quem se identifica com? enredo, Personagens Semelhanças e diferenças Literatura de massa, Público alvo Quem se identifica com? Personagens, Marketing Qual a influência? Telenovelas, Histórico Quando, como e por que surgiram? Literatura de massa, Personagens Semelhanças e diferenças enredo, Marketing Qual a influência? Literatura de massa, Comportamento social O quanto afeta? Telenovelas