WARNING:
JavaScript is turned OFF. None of the links on this concept map will
work until it is reactivated.
If you need help turning JavaScript On, click here.
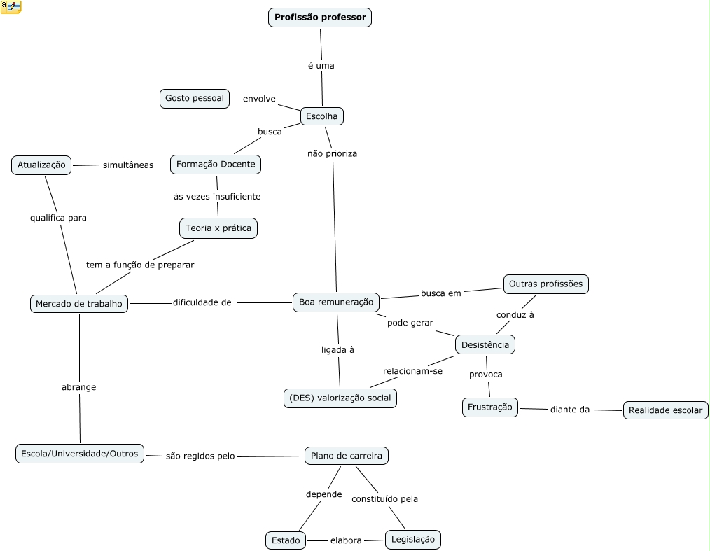
Esse mapa conceitual, produzido no IHMC CmapTools, tem a informação relacionada a: Professor, Escola/Universidade/Outros são regidos pelo Plano de carreira, Mercado de trabalho abrange Escola/Universidade/Outros, Desistência provoca Frustração, Plano de carreira depende Estado, Mercado de trabalho dificuldade de Boa remuneração, Atualização qualifica para Mercado de trabalho, Formação Docente às vezes insuficiente Teoria x prática, Frustração diante da Realidade escolar, Profissão professor é uma Escolha, Outras profissões busca em Boa remuneração, Teoria x prática tem a função de preparar Mercado de trabalho, Boa remuneração ligada à (DES) valorização social, Escolha não prioriza Boa remuneração, Boa remuneração pode gerar Desistência, Plano de carreira constituído pela Legislação, (DES) valorização social relacionam-se Desistência, Escolha envolve Gosto pessoal, Escolha busca Formação Docente, Estado elabora Legislação, Atualização simultâneas Formação Docente