WARNING:
JavaScript is turned OFF. None of the links on this concept map will
work until it is reactivated.
If you need help turning JavaScript On, click here.
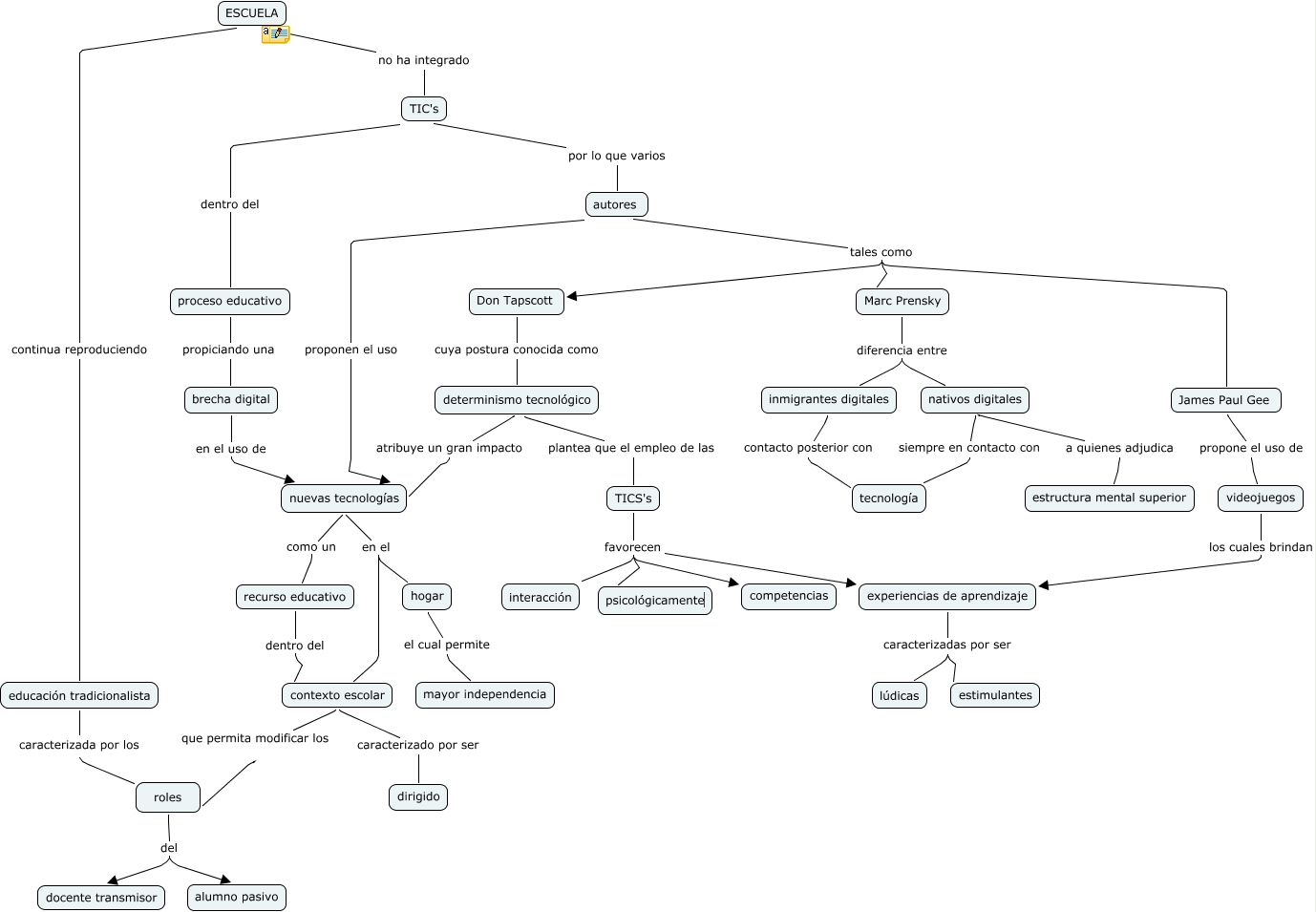
Este Cmap, tiene información relacionada con: texto David Buckingham, TICS's favorecen interacción, Don Tapscott cuya postura conocida como determinismo tecnológico, nuevas tecnologías en el hogar, nativos digitales a quienes adjudica estructura mental superior, determinismo tecnológico plantea que el empleo de las TICS's, videojuegos los cuales brindan experiencias de aprendizaje, educación tradicionalista caracterizada por los roles, TIC's dentro del proceso educativo, contexto escolar que permita modificar los roles, experiencias de aprendizaje caracterizadas por ser estimulantes, inmigrantes digitales contacto posterior con tecnología, autores tales como Marc Prensky, brecha digital en el uso de nuevas tecnologías, TICS's favorecen competencias, TICS's favorecen psicológicamente, Marc Prensky diferencia entre inmigrantes digitales, recurso educativo dentro del contexto escolar, autores tales como James Paul Gee, autores tales como Don Tapscott, roles del docente transmisor