WARNING:
JavaScript is turned OFF. None of the links on this concept map will
work until it is reactivated.
If you need help turning JavaScript On, click here.
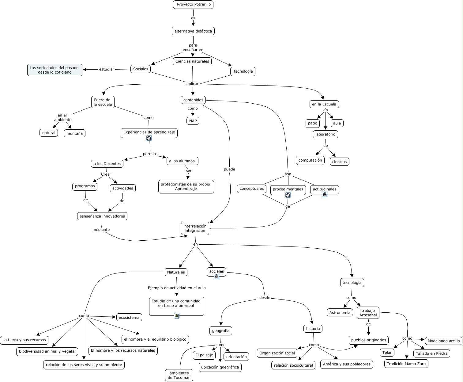
Este Cmap, tiene información relacionada con: ProyectoPotrerillo1(enseñanza), tecnologìa como Astronomia, a los Docentes Crear programas, Naturales como el hombre y el equilibrio biológico, Fuera de la escuela en el ambiente natural, Sociales aplicar contenidos, interrelación integracion en Naturales, Ciencias naturales aplicar contenidos, Naturales como La tierra y sus recursos, Ciencias naturales aplicar Fuera de la escuela, programas de esnseñanza innovadores, alternativa didáctica para enseñar en tecnología, esnseñanza innovadores mediante interrelación integracion, alternativa didáctica para enseñar en Sociales, Ciencias naturales aplicar en la Escuela, contenidos puede interrelación integracion, geografìa como ambientes de Tucumán, en la Escuela en patio, Sociales estudiar Las sociedades del pasado desde lo cotidiano, trabajo Artesanal de pueblos originarios, en la Escuela en aula