WARNING:
JavaScript is turned OFF. None of the links on this concept map will
work until it is reactivated.
If you need help turning JavaScript On, click here.
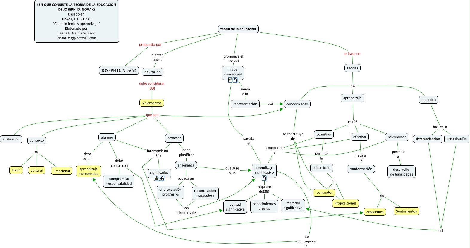
Este Cmap, tiene información relacionada con: TEORIA DE LA EDUCACIÓN DE JOSEPH NOVAK, cognitivo permite la adquisición, contexto es Físico, teorias de didáctica, organización del material significativo, 5 elementos que son alumno, aprendizaje es (46) afectivo, teorias de aprendizaje, didáctica facilita la sistematización, psicomotor componen el aprendizaje significativo, alumno intercambian (34) significados, 5 elementos que son conocimiento, tranformación de Sentimientos, afectivo lleva a la tranformación, aprendizaje significativo requiere de(39) conocimientos previos, aprendizaje es (46) cognitivo, diferenciación progresiva son principios del aprendizaje significativo, representación del conocimiento, mapa conceptual suscita el aprendizaje significativo, 5 elementos que son evaluación, contexto es Emocional