WARNING:
JavaScript is turned OFF. None of the links on this concept map will
work until it is reactivated.
If you need help turning JavaScript On, click here.
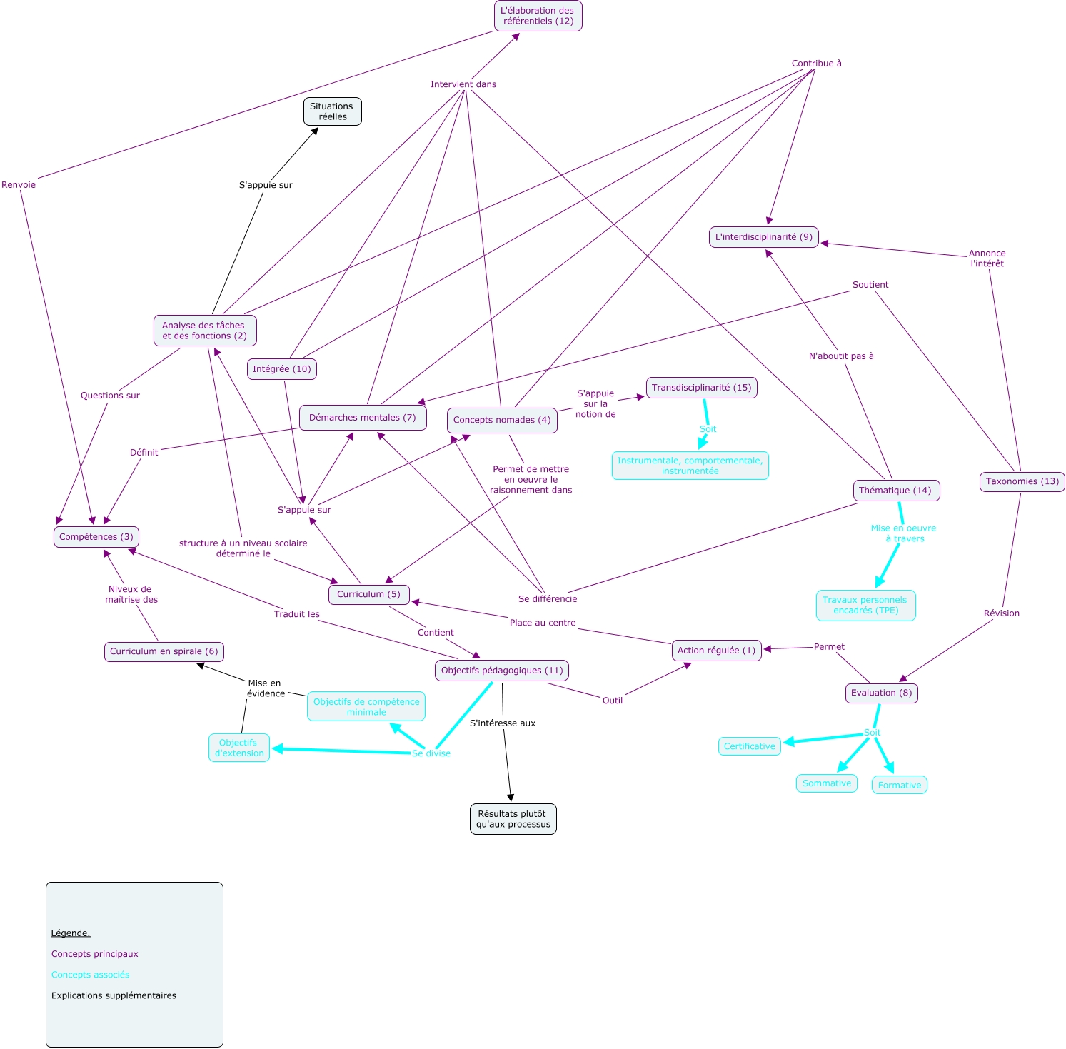
Cette carte de concepts créée avec IHMC CmapTools traite de: carte activité 3.1, Thématique (14) Intervient dans L'élaboration des référentiels (12), Objectifs pédagogiques (11) Se divise Objectifs d'extension, Objectifs pédagogiques (11) S'intéresse aux Résultats plutôt qu'aux processus, Objectifs d'extension Mise en évidence Curriculum en spirale (6), Concepts nomades (4) Intervient dans L'élaboration des référentiels (12), Objectifs de compétence minimale Mise en évidence Curriculum en spirale (6), Analyse des tâches et des fonctions (2) Questions sur Compétences (3), Intégrée (10) Contribue à L'interdisciplinarité (9), Evaluation (8) Soit Certificative, Intégrée (10) S'appuie sur Analyse des tâches et des fonctions (2), Action régulée (1) Place au centre Curriculum (5), Analyse des tâches et des fonctions (2) S'appuie sur Situations réelles, Transdisciplinarité (15) Soit Instrumentale, comportementale, instrumentée, Curriculum (5) S'appuie sur Démarches mentales (7), Evaluation (8) Soit Sommative, Objectifs pédagogiques (11) Se divise Objectifs de compétence minimale, Analyse des tâches et des fonctions (2) Contribue à L'interdisciplinarité (9), Taxonomies (13) Annonce l'intérêt L'interdisciplinarité (9), Démarches mentales (7) Définit Compétences (3), Analyse des tâches et des fonctions (2) structure à un niveau scolaire déterminé le Curriculum (5)