WARNING:
JavaScript is turned OFF. None of the links on this concept map will
work until it is reactivated.
If you need help turning JavaScript On, click here.
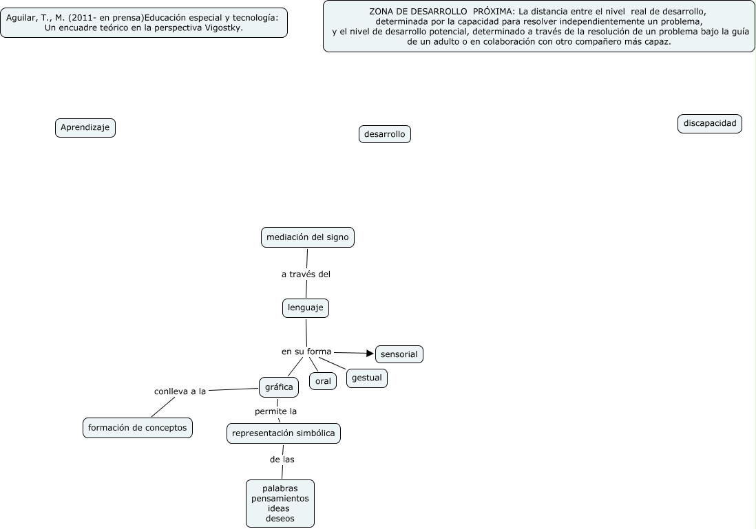
Este Cmap, tiene información relacionada con: EDUCACION ESPECIAL Y TECNOLOGIA, gráfica permite la representación simbólica, lenguaje en su forma sensorial, mediación del signo a través del lenguaje, gráfica conlleva a la formación de conceptos, lenguaje en su forma gráfica, lenguaje en su forma gestual, representación simbólica de las palabras pensamientos ideas deseos, lenguaje en su forma oral