WARNING:
JavaScript is turned OFF. None of the links on this concept map will
work until it is reactivated.
If you need help turning JavaScript On, click here.
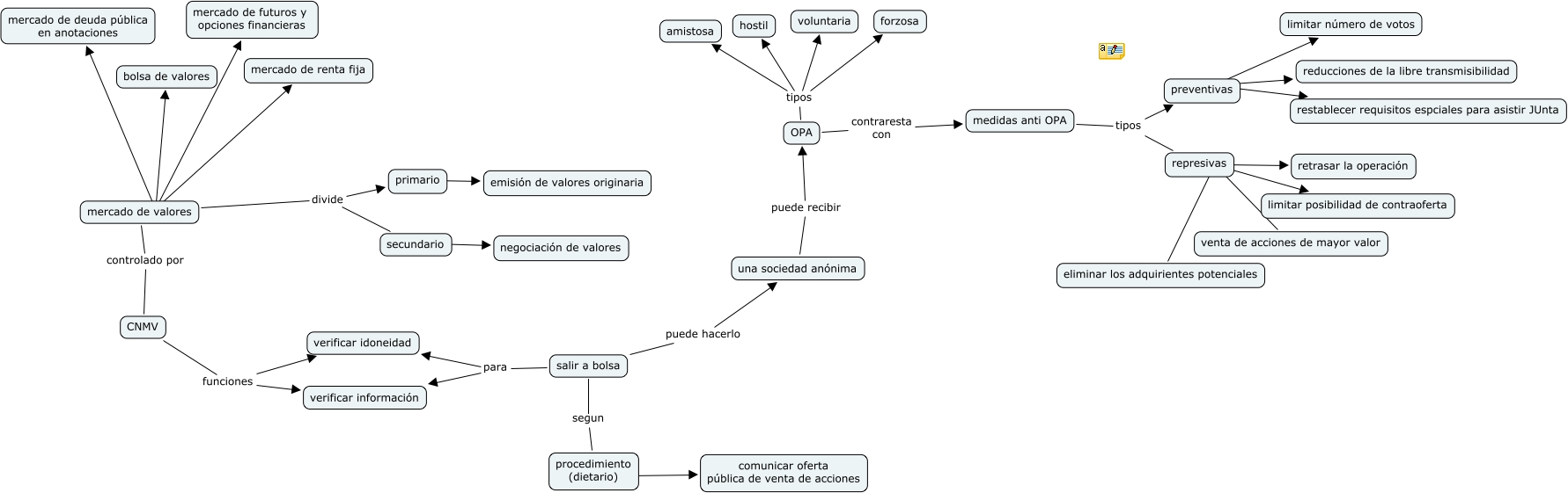
Este Cmap, tiene información relacionada con: la borsa o la vida, caso 9, represivas es retrasar la operación, medidas anti OPA tipos represivas, preventivas es limitar número de votos, mercado de valores es mercado de renta fija, preventivas es restablecer requisitos espciales para asistir JUnta, mercado de valores divide secundario, OPA tipos voluntaria, mercado de valores es mercado de futuros y opciones financieras, represivas es eliminar los adquirientes potenciales, salir a bolsa para verificar idoneidad, medidas anti OPA tipos preventivas, salir a bolsa para verificar información, preventivas es reducciones de la libre transmisibilidad, mercado de valores controlado por CNMV, OPA tipos hostil, OPA contraresta con medidas anti OPA, CNMV funciones verificar información, mercado de valores es mercado de deuda pública en anotaciones, una sociedad anónima puede recibir OPA, procedimiento (dietario) es comunicar oferta pública de venta de acciones