WARNING:
JavaScript is turned OFF. None of the links on this concept map will
work until it is reactivated.
If you need help turning JavaScript On, click here.
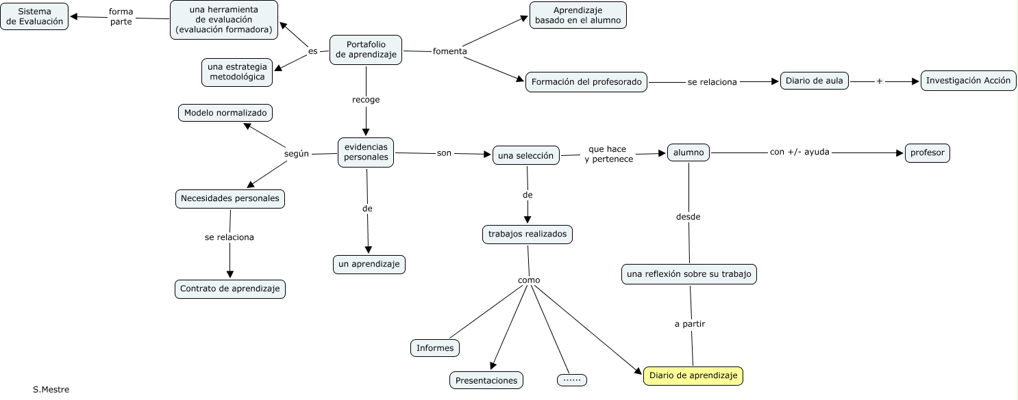
Este Cmap, tiene información relacionada con: Qué es un protafolio educativo, evidencias personales de un aprendizaje, evidencias personales según Necesidades personales, una reflexión sobre su trabajo a partir Diario de aprendizaje, trabajos realizados como Presentaciones, alumno desde una reflexión sobre su trabajo, trabajos realizados como Informes, una herramienta de evaluación (evaluación formadora) forma parte Sistema de Evaluación, Portafolio de aprendizaje es una herramienta de evaluación (evaluación formadora), Portafolio de aprendizaje recoge evidencias personales, una selección de trabajos realizados, Portafolio de aprendizaje es una estrategia metodológica, trabajos realizados como ......, Necesidades personales se relaciona Contrato de aprendizaje, trabajos realizados como Diario de aprendizaje, Portafolio de aprendizaje fomenta Aprendizaje basado en el alumno, evidencias personales son una selección, alumno con +/- ayuda profesor, Portafolio de aprendizaje fomenta Formación del profesorado, una selección que hace y pertenece alumno, evidencias personales según Modelo normalizado