WARNING:
JavaScript is turned OFF. None of the links on this concept map will
work until it is reactivated.
If you need help turning JavaScript On, click here.
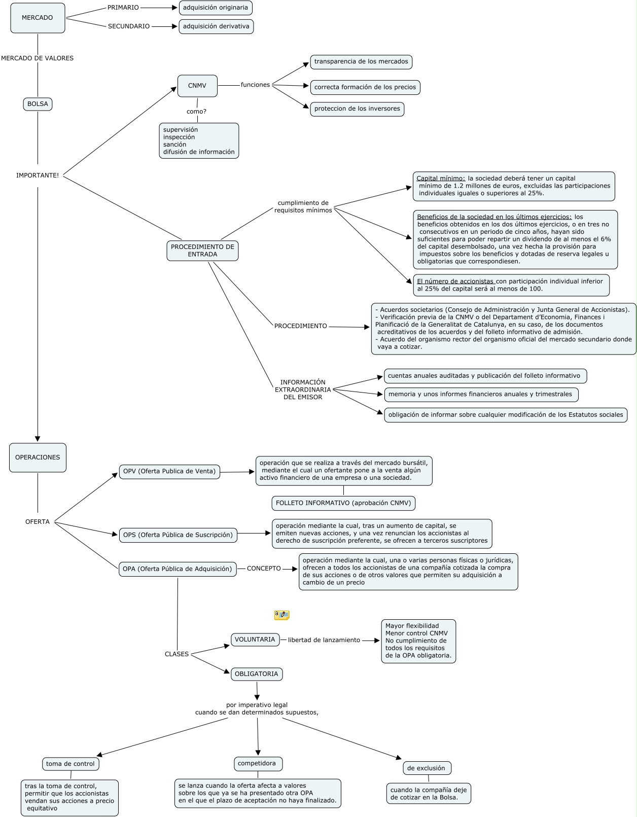
Este Cmap, tiene información relacionada con: CMAPS- ESCENARIO 9, MERCADO MERCADO DE VALORES BOLSA, CNMV como? supervisión inspección sanción difusión de información, PROCEDIMIENTO DE ENTRADA cumplimiento de requisitos mínimos Beneficios de la sociedad en los últimos ejercicios: los beneficios obtenidos en los dos últimos ejercicios, o en tres no consecutivos en un periodo de cinco años, hayan sido suficientes para poder repartir un dividendo de al menos el 6% del capital desembolsado, una vez hecha la provisión para impuestos sobre los beneficios y dotadas de reserva legales u obligatorias que correspondiesen., PROCEDIMIENTO DE ENTRADA PROCEDIMIENTO - Acuerdos societarios (Consejo de Administración y Junta General de Accionistas). - Verificación previa de la CNMV o del Departament d’Economia, Finances i Planificació de la Generalitat de Catalunya, en su caso, de los documentos acreditativos de los acuerdos y del folleto informativo de admisión. - Acuerdo del organismo rector del organismo oficial del mercado secundario donde vaya a cotizar., OPS (Oferta Pública de Suscripción) ???? operación mediante la cual, tras un aumento de capital, se emiten nuevas acciones, y una vez renuncian los accionistas al derecho de suscripción preferente, se ofrecen a terceros suscriptores, toma de control ???? tras la toma de control, permitir que los accionistas vendan sus acciones a precio equitativo, OPA (Oferta Pública de Adquisición) CONCEPTO operación mediante la cual, una o varias personas físicas o jurídicas, ofrecen a todos los accionistas de una compañía cotizada la compra de sus acciones o de otros valores que permiten su adquisición a cambio de un precio, BOLSA IMPORTANTE! CNMV, OPA (Oferta Pública de Adquisición) CLASES VOLUNTARIA, CNMV funciones proteccion de los inversores, CNMV funciones correcta formación de los precios, VOLUNTARIA libertad de lanzamiento Mayor flexibilidad Menor control CNMV No cumplimiento de todos los requisitos de la OPA obligatoria., OBLIGATORIA por imperativo legal cuando se dan determinados supuestos, toma de control, BOLSA IMPORTANTE! OPERACIONES, BOLSA IMPORTANTE! PROCEDIMIENTO DE ENTRADA, PROCEDIMIENTO DE ENTRADA cumplimiento de requisitos mínimos El número de accionistas con participación individual inferior al 25% del capital será al menos de 100., PROCEDIMIENTO DE ENTRADA cumplimiento de requisitos mínimos Capital mínimo: la sociedad deberá tener un capital mínimo de 1.2 millones de euros, excluidas las participaciones individuales iguales o superiores al 25%., MERCADO SECUNDARIO adquisición derivativa, MERCADO PRIMARIO adquisición originaria, PROCEDIMIENTO DE ENTRADA INFORMACIÓN EXTRAORDINARIA DEL EMISOR memoria y unos informes financieros anuales y trimestrales