WARNING:
JavaScript is turned OFF. None of the links on this concept map will
work until it is reactivated.
If you need help turning JavaScript On, click here.
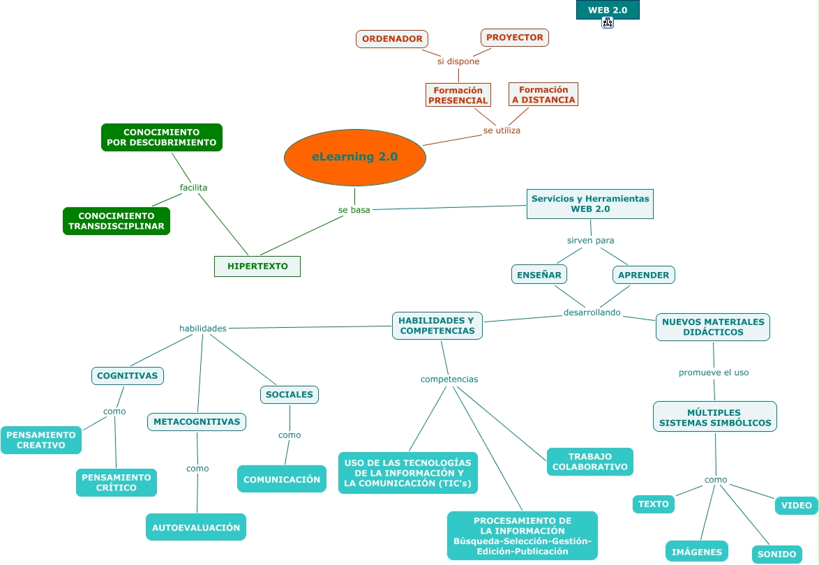
Este Cmap, tiene información relacionada con: elearning_20_1, SOCIALES como COMUNICACIÓN, HABILIDADES Y COMPETENCIAS habilidades METACOGNITIVAS, HABILIDADES Y COMPETENCIAS competencias USO DE LAS TECNOLOGÍAS DE LA INFORMACIÓN Y LA COMUNICACIÓN (TIC's), ENSEÑAR desarrollando NUEVOS MATERIALES DIDÁCTICOS, NUEVOS MATERIALES DIDÁCTICOS promueve el uso MÚLTIPLES SISTEMAS SIMBÓLICOS, HABILIDADES Y COMPETENCIAS competencias TRABAJO COLABORATIVO, HIPERTEXTO facilita CONOCIMIENTO POR DESCUBRIMIENTO, METACOGNITIVAS como AUTOEVALUACIÓN, APRENDER desarrollando HABILIDADES Y COMPETENCIAS, HABILIDADES Y COMPETENCIAS competencias PROCESAMIENTO DE LA INFORMACIÓN Búsqueda-Selección-Gestión- Edición-Publicación, MÚLTIPLES SISTEMAS SIMBÓLICOS como SONIDO, COGNITIVAS como PENSAMIENTO CRÍTICO, eLearning 2.0 se basa HIPERTEXTO, HIPERTEXTO facilita CONOCIMIENTO TRANSDISCIPLINAR, ENSEÑAR desarrollando HABILIDADES Y COMPETENCIAS, COGNITIVAS como PENSAMIENTO CREATIVO, Servicios y Herramientas WEB 2.0 sirven para APRENDER, Servicios y Herramientas WEB 2.0 sirven para ENSEÑAR, eLearning 2.0 se basa Servicios y Herramientas WEB 2.0, APRENDER desarrollando NUEVOS MATERIALES DIDÁCTICOS