WARNING:
JavaScript is turned OFF. None of the links on this concept map will
work until it is reactivated.
If you need help turning JavaScript On, click here.
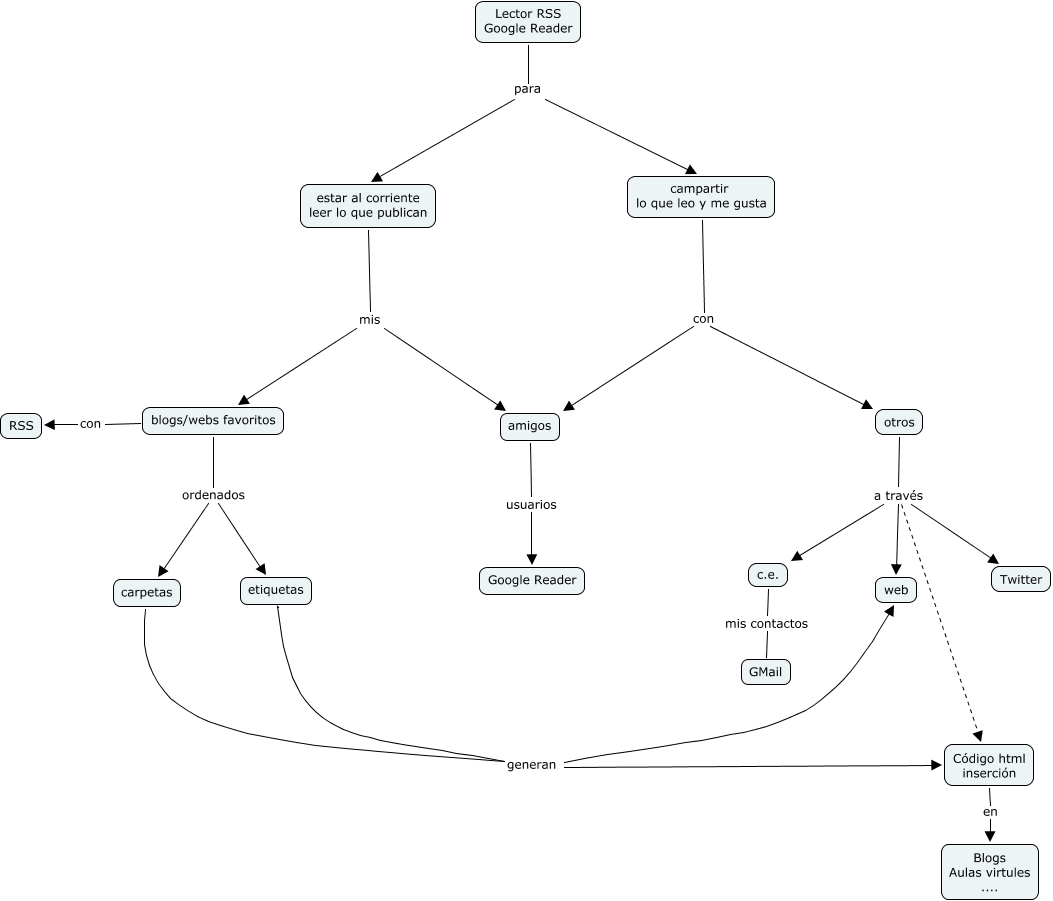
Este Cmap, tiene información relacionada con: Google Reader, estar al corriente leer lo que publican mis blogs/webs favoritos, campartir lo que leo y me gusta con otros, blogs/webs favoritos ordenados etiquetas, carpetas generan Código html inserción, estar al corriente leer lo que publican mis amigos, Código html inserción en Blogs Aulas virtules ...., blogs/webs favoritos con RSS, c.e. mis contactos GMail, amigos usuarios Google Reader, otros a través c.e., Lector RSS Google Reader para campartir lo que leo y me gusta, otros a través Código html inserción, otros a través Twitter, campartir lo que leo y me gusta con amigos, etiquetas generan Código html inserción, etiquetas generan web, blogs/webs favoritos ordenados carpetas, carpetas generan web, Lector RSS Google Reader para estar al corriente leer lo que publican, otros a través web