WARNING:
JavaScript is turned OFF. None of the links on this concept map will
work until it is reactivated.
If you need help turning JavaScript On, click here.
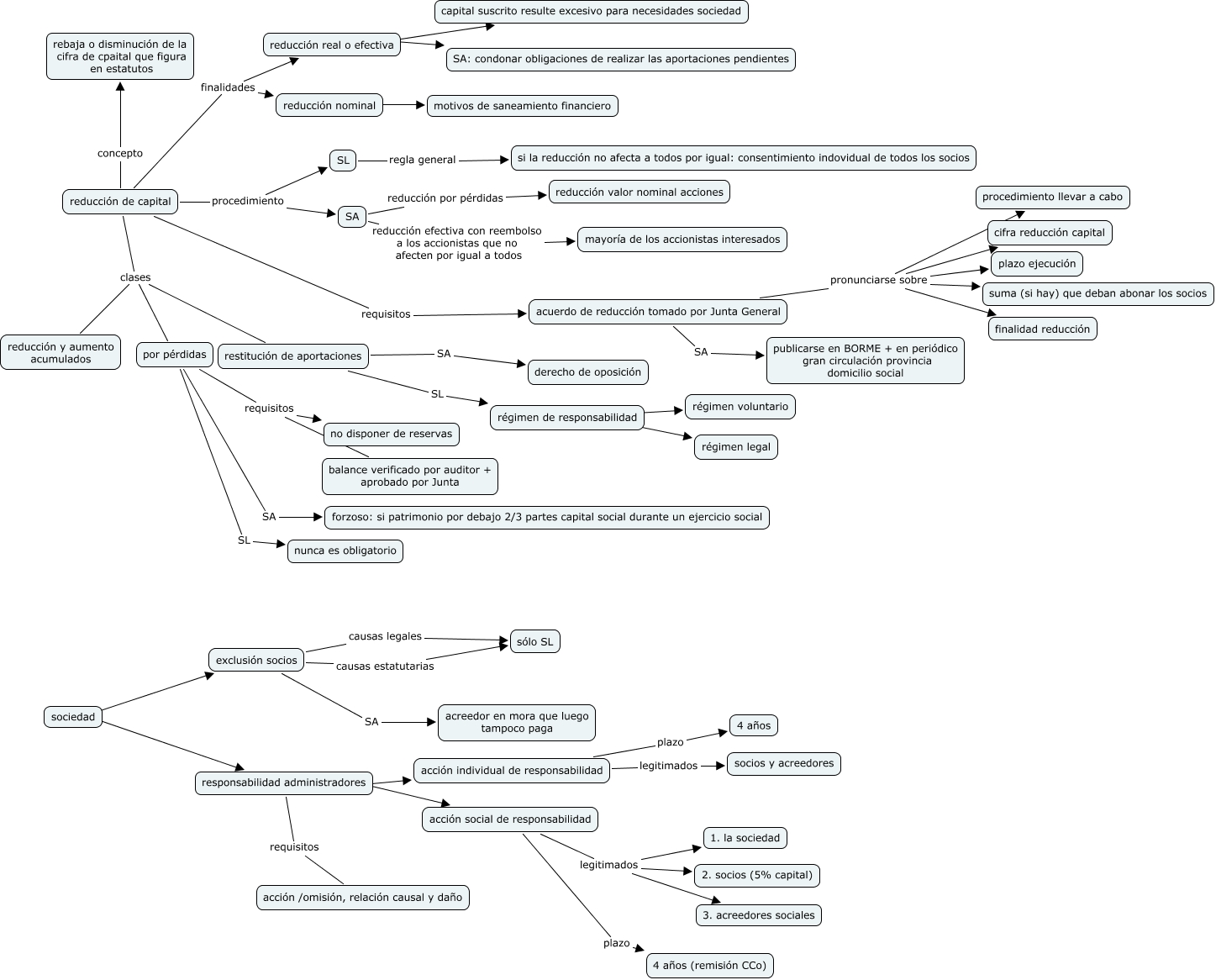
Este Cmap, tiene información relacionada con: mapa quin desgavell!, acción individual de responsabilidad plazo 4 años, acción social de responsabilidad legitimados 2. socios (5% capital), restitución de aportaciones SA derecho de oposición, responsabilidad administradores es acción individual de responsabilidad, acuerdo de reducción tomado por Junta General pronunciarse sobre finalidad reducción, reducción de capital clases reducción y aumento acumulados, exclusión socios SA acreedor en mora que luego tampoco paga, reducción de capital requisitos acuerdo de reducción tomado por Junta General, reducción real o efectiva es SA: condonar obligaciones de realizar las aportaciones pendientes, por pérdidas requisitos balance verificado por auditor + aprobado por Junta, acuerdo de reducción tomado por Junta General pronunciarse sobre plazo ejecución, acción social de responsabilidad legitimados 3. acreedores sociales, reducción de capital procedimiento SA, responsabilidad administradores requisitos acción /omisión, relación causal y daño, acción individual de responsabilidad legitimados socios y acreedores, exclusión socios causas estatutarias sólo SL, por pérdidas SA forzoso: si patrimonio por debajo 2/3 partes capital social durante un ejercicio social, reducción de capital clases por pérdidas, reducción real o efectiva es capital suscrito resulte excesivo para necesidades sociedad, reducción nominal es motivos de saneamiento financiero